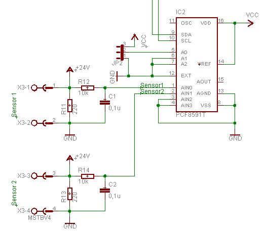
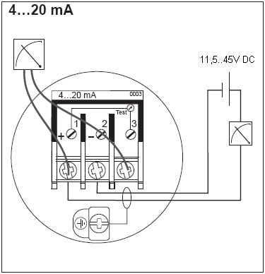
Ein Drucksensor der mir 4 20mA als Messsignal liefert soll an einen A/D-Wandler (PCF8591) angekoppelt werden (siehe: adwandler.gif). Über den Widerstand R11 kann, indirekt über den Spannungsabfall am Widerstand, das Messsignal ausgewertet werden. R12 und C1 dienen als Tiefpassfilter. Der Drucksensor muss auch noch mit Gleichstrom versorgt werden (hier gewählt: 24V DC). Leider werde ich aus dem Datenblatt des Drucksensors nicht so schlau und bin mir nicht sicher ob die Schaltung das erfüllt (siehe: sensor.gif). Außerdem stellt sich die Frage nach dem GND-Potential. Sollte man das AGND und GND trennen?
Hallo Achim, wenn Deine Sensoren getrennte Stromversorgungen haben, bzw. entkoppelt sind, dann geht es so. Überlegung: Das Sensorsignal muss zur Quelle zurückkehren. Also raus - über dem Messwiderstand Deiner Schaltung - und wieder zurück. Wenn sich ein anderer Weg findet, ist Deine Messung mindestens -falsch- Gruss Kurt
Üblicherweise wird das so gemacht: +24V Versorgung - Transmitter (Sensor) - Gnd. Den STrom kannst du irgendwo messen, auch können mehrere Emfpänger (z.B. SPS, Grenzwertschalter, lokale Anzeige) eingeschleift werden, alle bekommen den identischen Signalstrom, egal wo sie liegen. Im Idealfall misst du schwebend, also ohne Gnd-Bezug. Kannst du sicherstellen, dass dein Messgerät das letzte (oder einzige) in der Kette ist, kannst du gegen Gnd messen: +24V - Transmitter - Messwiderstand - Gnd. Universeller geht das mit Differenzverstärker (->www.elektronikkompendium.de) oder mit speziellen ICs (z.B. RCV420 von TI).
Bitte melde dich an um einen Beitrag zu schreiben. Anmeldung ist kostenlos und dauert nur eine Minute.
Bestehender Account
Schon ein Account bei Google/GoogleMail? Keine Anmeldung erforderlich!
Mit Google-Account einloggen
Mit Google-Account einloggen
Noch kein Account? Hier anmelden.

