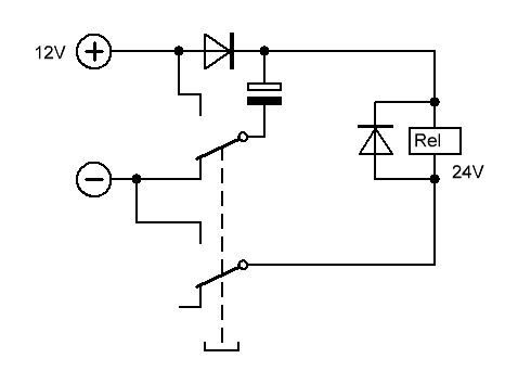
Hallo zusammen, ich will ein 24V bistabiles Relais im KFZ mit 12V schalten. Ich benötige nur einen kurzen Schaltimpuls. Die Spule hat ca. 1,5W. Da lohnt sich fast kein Spannungswandler auf 24V. Hat jemand eine gute Idee wie man so was einfach machen kann. PS: Es geht genau um ein JMEH Ventil von Festo. Da gibt es leider keine 12V Spulen. Gruss, Wole aus ES
Vielleicht genügt so eine Art Bastellösung mit einer Pseudo-Ladungspumpe.
Bitte melde dich an um einen Beitrag zu schreiben. Anmeldung ist kostenlos und dauert nur eine Minute.
Bestehender Account
Schon ein Account bei Google/GoogleMail? Keine Anmeldung erforderlich!
Mit Google-Account einloggen
Mit Google-Account einloggen
Noch kein Account? Hier anmelden.
