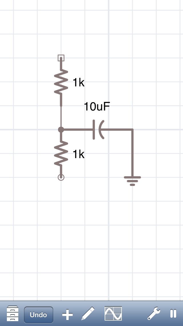
Wenn ich einen kondnsator über einen spannungsteiler lade. Kann ich dann für die ladezeitformel als R den oberen und für U0 den Die spannung zwischen den widerständen nehmen.
>Wenn ich einen kondnsator über einen spannungsteiler lade. Kann ich dann >für die ladezeitformel als R den oberen und für U0 den Die spannung >zwischen den widerständen nehmen. Hast du auch mal selbst gelesen, was du da geschrieben hast??
Und der untere Widerstand hängt mit einem Bein in der Luft?
Berechnen kannst Du das, indem Du Spanungsquelle und den Spannungsteiler durch eine Ersatzspannungsquelle ersetzt: http://et-tutorials.de/4911/vereinfachung-von-schaltungen-mit-einer-ersatzspannungsquelle/
Bitte melde dich an um einen Beitrag zu schreiben. Anmeldung ist kostenlos und dauert nur eine Minute.
Bestehender Account
Schon ein Account bei Google/GoogleMail? Keine Anmeldung erforderlich!
Mit Google-Account einloggen
Mit Google-Account einloggen
Noch kein Account? Hier anmelden.
