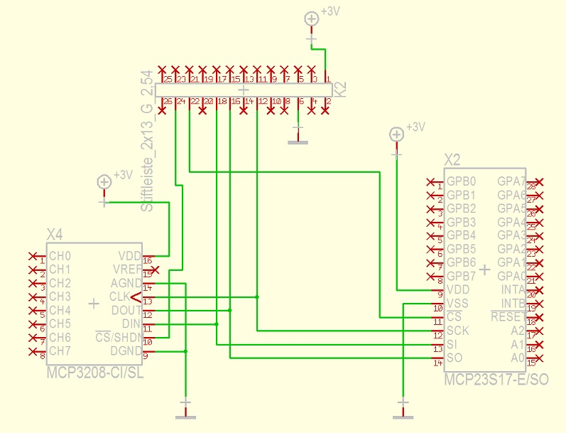
Servus Leute Nur wegen dem Verständniss: Ist der Anschluss so richtig? mir geht es um den Pin 22 und 24 (GPIO 25 und GPIO8(CE0)) wegen dem ChipSelect. Besten Dank Gruß, Marco
Bitte melde dich an um einen Beitrag zu schreiben. Anmeldung ist kostenlos und dauert nur eine Minute.
Bestehender Account
Schon ein Account bei Google/GoogleMail? Keine Anmeldung erforderlich!
Mit Google-Account einloggen
Mit Google-Account einloggen
Noch kein Account? Hier anmelden.
