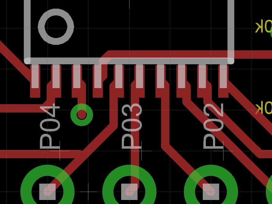
Wenn ich den Eagle Autorouter auf Platinen mit SOIC-packages verwende, erzeugt er immer einen unschönen Versatz zwischen Pads und Leiterbahnen. Ein Beispiel ist im Bild dargestellt. Wie stelle ich dieses Verhalten ab? Es hat nicht geholfen, das Routingrid auf 1 mil zu setzen.
starte mit dem Routen der Leiterbahn am IC-Pad.
Stimmt, das beseitigt das Problem beim manuellen Routen. Nur wie bewege ich den Autorouter dazu?
Den Autorouter nuzt man einfach nicht o0 Zudem auf 1mil setzen bringt nichts. Raster werden immer halbiert, also von 100mil ausgehend durch 2, 4, 8 etc. Also 100mil/64 = 1,5625mil oder 100mil/128 = 0,78125mil. Wobei das natürlich unsinnig klein is. Guck welchen Pinabstand der IC hat und setz das dementspechend. Ich nutz meist 12,5mil Raster (manuell).
Das ist ein TSSOP20 mit 0.65mm pins. Dann ist auch klar, warum es nicht passt. Ein gerade Teiler zu 1 mil lässt sich da nicht finden...
Bitte melde dich an um einen Beitrag zu schreiben. Anmeldung ist kostenlos und dauert nur eine Minute.
Bestehender Account
Schon ein Account bei Google/GoogleMail? Keine Anmeldung erforderlich!
Mit Google-Account einloggen
Mit Google-Account einloggen
Noch kein Account? Hier anmelden.
