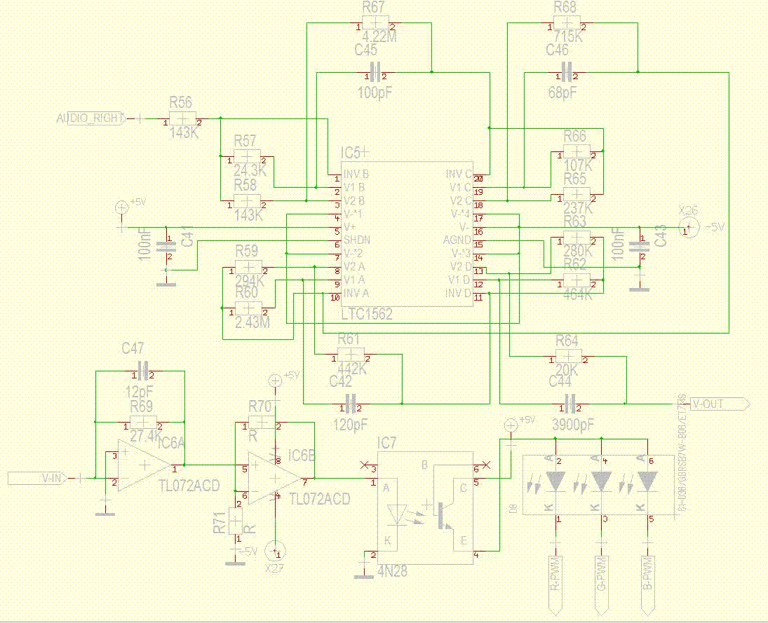
Hallo, habe mit obiger Schaltung folgendes Problem. Beschreibung der Schaltung: LTC1562 ist ein Hochpass 8.Ordnung ca. 19KHz. Audio In ist ein Audiosignal. LTC1562 Ausgang TL072 ist ein Tiefpass danach kommt ein Oparationsverst. dann Optokoppler der die RGB LED betreibt ... Problem: immer wenn die LED aufleuchtet hört man im Kopfhörer ein Störsignal (Surren) ... Habt ihr vielleicht Vorschläge um dieses Surren zu beseitigen? Dank im Vorraus, Jochen
Evtl. Aufbau ungünstig oder Betriebsspannung wird durch die LEDs zu sehr gestört? Mache Gegenprobe versorge die LEDs aus anderer Quelle oder benutze mehr Stützkondensatoren.
Du könntest in Reihe zum Kollektor des Optokopplers einen kleinen Widerstand (z.B.) 10 Ohm schalten, sowie einen zusätzlichen Stützkondensator für die +5V (nach GND). Mit etwas Glück reicht das schon.
> den Motor mit 12V versorgt und Wo kommt der Unsinn her ? Vin wird von IC6A um wieviel verstärkt ? Bei unbekannter Quellimpedanz offensichtlich um irgendwas. Was soll IC6B ? Bei einer LED direkt an Masse wird er ab 1.2V Ausgangsspannung im Kurzschlussstrombegrenzung betrieben. Was soll der Optokoppler ? Um 3 LEDs (a 20mA wie für 61-036 vorgesehen? Woher auch immer PWM kommen, es müsste ja schon fast eine negative Spannung ankommen um trotz Emitterfolger bei 5V immer noch 20mA durch die LEDs zu bekommen, und ob da überhaupt noch ein strombegrenzender Vorwiderstand verbaut ist) schalten zu können, braucht der idiotisch ausgewählte aberbillgste 4N28 mit schlaffer 10% CTR immerhin 600mA durch die IR-LED, also mehr als er verträgt. Sorry, aber diese Schaltung zeigt bloss die abolute totale Unkenntnis des Erfinders auf allen elektronischen Grundlagen, da ist ein Störsignal noch die geringste Folge.
> > den Motor mit 12V versorgt und
Na das war jedenfalls auch Unsinn, keine Ahnug warum
rechte-Maustaste-copy manchmal nicht mehr funktioniert.
"mit obiger Schaltung" sollte dort stehen.
Bitte melde dich an um einen Beitrag zu schreiben. Anmeldung ist kostenlos und dauert nur eine Minute.
Bestehender Account
Schon ein Account bei Google/GoogleMail? Keine Anmeldung erforderlich!
Mit Google-Account einloggen
Mit Google-Account einloggen
Noch kein Account? Hier anmelden.
