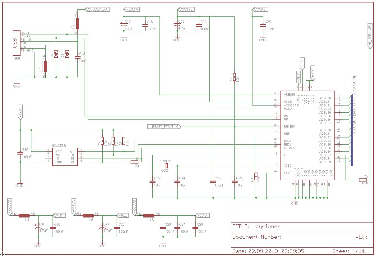
Hallo, ich versuche gerade mein USB-Design mit einem FT232H in Betrieb zu nehmen und weiß nicht mehr weiter: Der IC ist 5V self powered und ich Messe nach Anlegen der 5V Betriebsspannung am 3.3V Ausgang(VCCD) und am 1.8V Ausgang(VCORE) jeweils nur 0.7V. Die Verbindungen der Bauteile habe ich bestimmt 100x überprüft :) Kurzschluss unter den Pins gitbs auch keinen. Woran kanns liegen? Grüße, Benn
Bitte melde dich an um einen Beitrag zu schreiben. Anmeldung ist kostenlos und dauert nur eine Minute.
Bestehender Account
Schon ein Account bei Google/GoogleMail? Keine Anmeldung erforderlich!
Mit Google-Account einloggen
Mit Google-Account einloggen
Noch kein Account? Hier anmelden.
