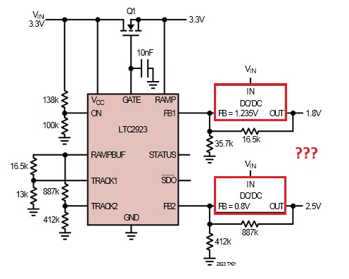
Hallo, Ich sitzte seit einiger Zeit über einem Handbuch und verzweifle langsam. Es geht darum einen Tracking Controller aufzubauen. Ich hab auch schon den perfekten Baustein gefunden! Aber ein Teil ist für mich noch immer völlig unverständlich (Im Anhang ro markiert) Beschreibung im Hadbuch: ---------------------------------------------------------------- The LTC®2923 provides a simple solution to power suppl ytracking and sequencing requirements. By selecting a few resistors, the supplies can be configured to ramp-up and ramp-down together or with voltage offsets, time delays or different ramp rates. By introducing currents into the feedback nodes of two independent switching regulators, the LTC2923 causes their outputs to track without inserting any pass element losses. Because the currents are controlled in an open-loop manner, the LTC2923 does not affect the transient response or stability of the supplies. Furthermore, it presents a high impedance when power-up is complete, effectively removing it from the DC/DC circuit. ---------------------------------------------------------------- Das ist sicherlich ine dumme Frage; aber mir fehlt leider noch die Erahrung in dem Bereich. Vielen Dank an alle Helfer!
Das sind die Regler, die der Baustein steuern soll. Ich denk, dafür wird das Teil eingesetzt..?? Also irgendwelche Regler, wie weiter unten in den Rechenbeispielen beschrieben.
Bitte melde dich an um einen Beitrag zu schreiben. Anmeldung ist kostenlos und dauert nur eine Minute.
Bestehender Account
Schon ein Account bei Google/GoogleMail? Keine Anmeldung erforderlich!
Mit Google-Account einloggen
Mit Google-Account einloggen
Noch kein Account? Hier anmelden.
