Moin! Kurze Frage: Kann mir jemand sagen, ob ich den Raspberry Pi versorgen kann, indem ich ich an das andere Ende des Mikro-USB Steckers/Kabels lediglich 5 V und GND anschliesse? Hatte vor Jahren mal ein Solarladegerät für ein Samsung Handy auch über USB gebaut, da musste ich, damit es auch auflädt noch die Datenleitungen auf ein entsprechendes Potential bringen und noch Z-Dioden einbauen. Hab die Schaltung nicht mehr ganz in Erinnerung und dachte ich frag einfach mal, bevor ich einen Testaufbau mache. Das hat doch bestimmt schonmal jemand gehabt... :) Danke für Eure Rückmeldungen!
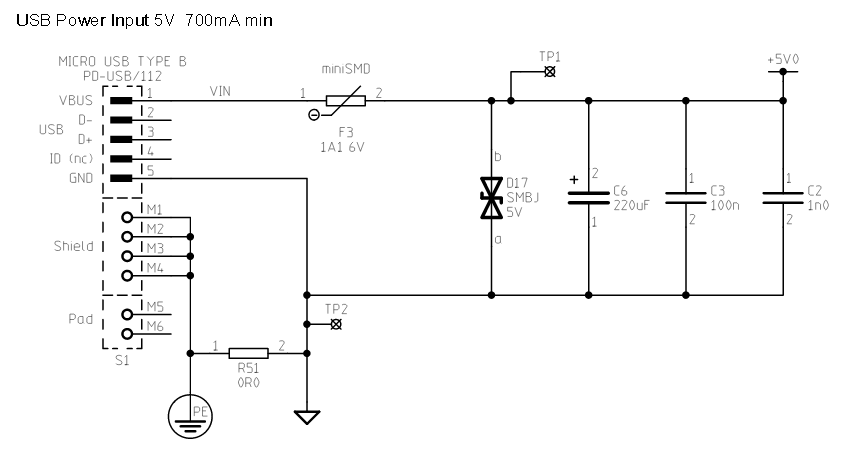
Warum denn nicht? Die Daten hast du ja auf deinem Netzteil stehen ;-) Anbei ein Screenshot des Raspberry Pi Schaltplans (Schematic). Ist nur der Auzug der Spannungsversorgung. Da siehst du, das keine Datenleitungen angeschlossen sind. Gruß Martin
Bitte melde dich an um einen Beitrag zu schreiben. Anmeldung ist kostenlos und dauert nur eine Minute.
Bestehender Account
Schon ein Account bei Google/GoogleMail? Keine Anmeldung erforderlich!
Mit Google-Account einloggen
Mit Google-Account einloggen
Noch kein Account? Hier anmelden.
