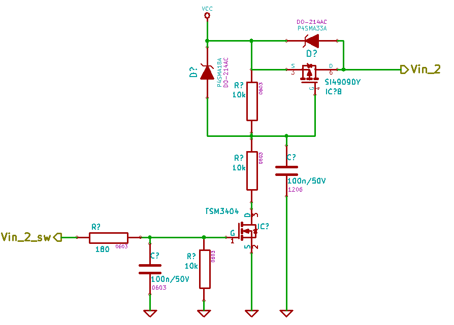
Hallo, ich habe die Schaltung im Anhang entworfen. Es soll statisch eine Versorgungsspannung im Bereich 10V bis 30V an einen Verbraucher (kleiner Scheckkarten WinCE Rechner) durch einen AVR Pin mittels Power-PMOS geschaltet werden. Vin/Vcc = 10V bis 30V (DC) Iout = max. 5-6A Die TVS Dioden (P4SMA33A 33V bzw. P4SMA18A 18V) habe ich zum Schutz der DS bzw. GS Strecke im Pmos eingebaut. Die Kondensatoren um die Einschaltvorgänge zu verlangsamen. Kann das so funktionieren? Ggf. weitere Tipps um eine Rauchentwicklung möglichst zu vermeiden ;-)? Danke schonmal! Roberto
Wenn deine Versorgung schwankt, kann dein pmos durchschalten. Besser so aufbauen. Hab jetzt nicht nachgesehen - der nmos ist logic level? Ist die RC Schaltung notwendig? - Das macht vielleicht warm beim Schalten.. ;)
:
Bearbeitet durch User
Bitte melde dich an um einen Beitrag zu schreiben. Anmeldung ist kostenlos und dauert nur eine Minute.
Bestehender Account
Schon ein Account bei Google/GoogleMail? Keine Anmeldung erforderlich!
Mit Google-Account einloggen
Mit Google-Account einloggen
Noch kein Account? Hier anmelden.

