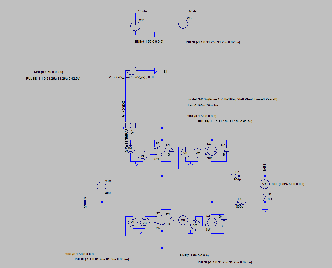
Hallo, ich versuche momentan den H5 WR mit ltspcie zu simulieren. Bis jetzt verwende ich ideale Schalter. Der 5 Schalter soll genau dann auf OFF schalten, wenn Sinus = dreieck ist.(siehe Anhang) Wie kann man mit ltpsice zwei Signale so vergleichen, dass der Schalter nur aus geht wenn beide Signale gleich sind? Viele Grüße
Bitte melde dich an um einen Beitrag zu schreiben. Anmeldung ist kostenlos und dauert nur eine Minute.
Bestehender Account
Schon ein Account bei Google/GoogleMail? Keine Anmeldung erforderlich!
Mit Google-Account einloggen
Mit Google-Account einloggen
Noch kein Account? Hier anmelden.


