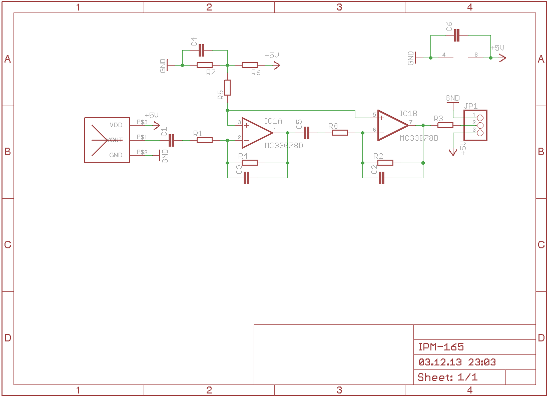
Hi, Ich hab hier ein IPM-165 Radarsensor Liegen dieses hat ein Output von +-300mV und 0-600Hz, dazu hab ich einige frage. Wie entstöre ich die Stromversorgung anständig ich bekomme die 5V von einer Extra Platine daher möchte ich bei den kleinen Spannungsbereich am Ausgang die Spannung auf der Platine nochmal entstören der Hersteller schreibt ein Max Ripple von 5mV vor, wie mache ich das am besten z.b. Einstrahlung Verhindern/ filtern? Werte hab ich noch nicht eingetragen weil ich noch Probleme mit der Berechnung habe, vielleicht hat jemand noch Tips zur Schaltung.
Jup da steht auch drinnen warum man nicht umbedinkt entstören muss allerdings, möchte ich doch schon ganz gerne Fehlerquellen ausschließen.
Hi Hast du mal die Quelle für die 5mV Ripple. In meinen Datenblättern kann ich nichts finden. In Gegenteil, es gibt eine Betriebsart, in der durch periodische Änderung der Betriebspannung die Frequenz moduliert wird. Damit lässt sich der Abstand zum Objekt feststellen. MfG Spess
habe dasselbe Problem, bei mir ist einfach ein Schaltungsnetzteil am Anfang, (230/24V) und ich muss eine entstörte Spannung bekommen, habe es mit einem Kondensator versucht, aber egal wie groß er ist, es bringt nicht viel... nun brauch ich einen Idee wie ich es komplett, bspw fast 99.999% entstören kann. (habe den DPO2014 Dig.-Oszilloskop) Gruss zee
* Leitungsführung beachten, Schaltregler weit entfernt vom Analogteil, keine Massefläche unter dem Schaltregler * Dafür durchgehende Massefläche im Analogbereich (hier werden vermutlich andere widersprechen, da kann man geteilter Meinung sein) * Analogmassen aber getrennt von der Massefläche führen * Im Layout Brummschleifen vermeiden * Nach dem Zwischenkreiskondensator ein LC-Filter (Induktivität, aus dem Bauch hätte ich im Bereich 10..100nH genommen, und dahinter ein Kondensator auf die Massefläche) einsetzen. * C6 direkt an den Spannungsversorgungspins platzieren * Beim Messen mit dem Oszilloskop die Masseleitung am Tastkopf direkt neben dem zu messenden Punkt auf die PCB-Masse legen, nicht einen Meter daneben. Max
Bitte melde dich an um einen Beitrag zu schreiben. Anmeldung ist kostenlos und dauert nur eine Minute.
Bestehender Account
Schon ein Account bei Google/GoogleMail? Keine Anmeldung erforderlich!
Mit Google-Account einloggen
Mit Google-Account einloggen
Noch kein Account? Hier anmelden.
