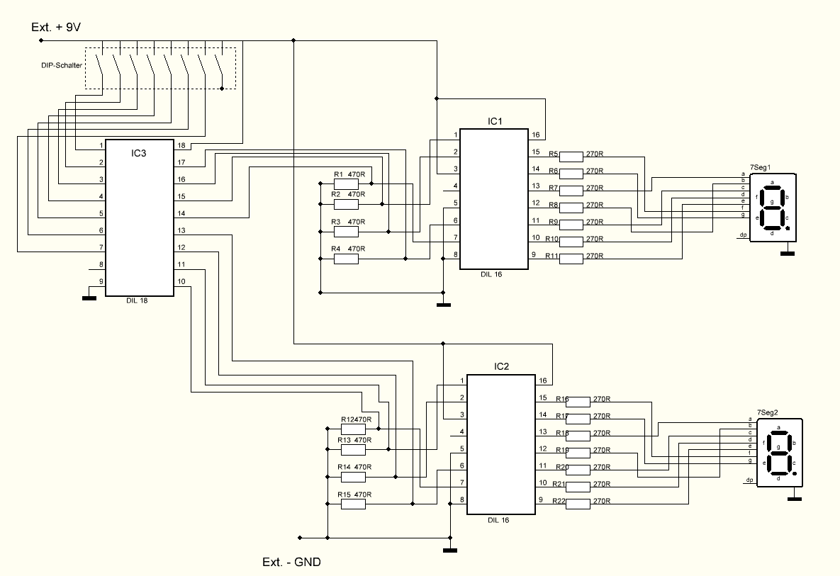
Guten Tag, bin neu hier daher entschuldigt bitte wenn ich hier ein paar Sachen falsch mache, (bitte weist mich aber drauf hin ;-) ich will 2 Sieben- Segmentanzeigen mit 7 Schaltern ansteuern. (Binär) es soll nachher einfach nur möglich sein alle Zahlen von 0-99 darzustellen. Zum Bsp. 63 = 1 1 1 1 1 1 0 / das muss dann nur für die beiden 7Segmentanzeigen umgemünzt werden, sprich 1 1 0 0 für rechte und 0 1 1 0 für die linke Ich hab das auch als Excel Liste für alle Zahlen angehängt In den Anlagen ist ein Schaltplan zu meinem vorhaben. Meine Frage ist ob es IC3 schon als vertagen Baustein gibt, oder ob ich mir diesen Selbs Programmieren muss. bei IC1 und IC2 handelte sich um 7448 Bausteine.
Bitte melde dich an um einen Beitrag zu schreiben. Anmeldung ist kostenlos und dauert nur eine Minute.
Bestehender Account
Schon ein Account bei Google/GoogleMail? Keine Anmeldung erforderlich!
Mit Google-Account einloggen
Mit Google-Account einloggen
Noch kein Account? Hier anmelden.
