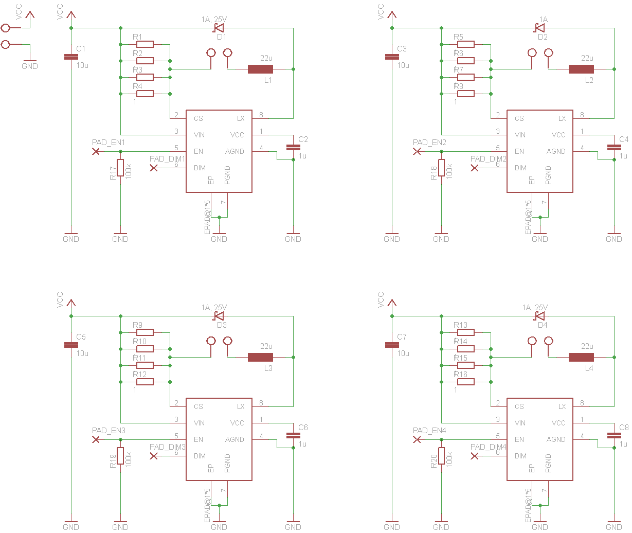
Hallo, Ich wollte mir einen kleinen RGBW-Treiber, aus 4 MIC3201 aufbauen. Jetzt habe ich Schaltung und Layout fertig und wollte mal fragen ob jemand mal rüber gucken kann. Ich habe versucht mich an den Layout-Guideline, aus dem Datenblatt, zu halten und die Stromschleifen möglichst klein zu halten. Wäre nett wenn mal einer schauen kann, ob's so passt, bevor ich die Platine ätze. Danke Neo.
Bitte melde dich an um einen Beitrag zu schreiben. Anmeldung ist kostenlos und dauert nur eine Minute.
Bestehender Account
Schon ein Account bei Google/GoogleMail? Keine Anmeldung erforderlich!
Mit Google-Account einloggen
Mit Google-Account einloggen
Noch kein Account? Hier anmelden.

