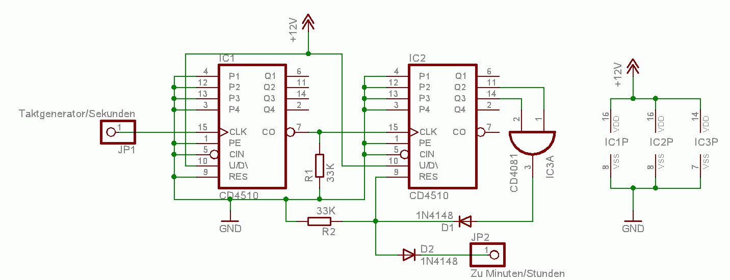
Hallo zusammen, ich bin zur Zeit am Entwerfen einer Unfallanzeigetafel. Hierfür benötige ich einen 24 Stunden Takt um die Unfallfreien Tage eimal pro Tag hochzählen zu lassen. Ich habe mittels Quarz und Frequenzteiler einen 1 Herz Takt generiert. Aus dem Internet habe ich mir 2 Schaltungen für einen Zähler 60 und einen Zähler 24 (aus einer Digitaluhr) rausgesucht. Verwendet wird hierbei der Zählerbaustein CD4510. Ich habe die Schaltung nun Testweise auf dem Steckboard aufgebaut, jedoch funktioniert diese nicht. Ich habe alle Anschlüsse nochmals mit dem Datenblatt kontrolliert, finde jedoch nicht den Fehler. Ich habe die zwei Schaltpläne mal in den Anhang gelegt. Wäre nett, wenn mir jemand bei der Fehlersuche helfen könnte. Danke im voraus. Fals ich den Fehler finde, werde ich Ihn selbstverständlich hier posten. Lisa
Beim schnellen Drüberschauen fällt auf daß es an JP2 keinen Pulldown gibt, d.h. Du gibst über die Diode keinen definierten Pegel weiter. Gruß, Micha
Hallo am Ausgang bekommst du nur einen sehr kurzen Impuls ( <1 us ). Mit einem Scope ist das zu sehen. Wie stellst du denn fest das es nicht geht?
Hallo, ich messe auch mit einem Oszilloskop. Ich habe die Testschaltung nun nochmals neu aufgebaut um ggf. Aufbaufehler ausschließen zu können. Ich habe als erstes beim Zähler 60 Pin 7 des 1. Counters gemessen. Dieser arbeitet wie gewünscht. Jedoch habe ich an dem 2. Counter das folgende Problem festgestell. Wenn ich an Pin 11 messe bekomme ich nur einen kurzen Peak, welcher sich jedoch nicht in dem Zeitraum befindet, in dem Pin 14 auf High ist. Dies wiederum hat zur Folge ,dass das AND Glied nie durchschaltet. Ich weiß jedoch nicht, warum Pin 11 nicht wie gewünscht schaltet. Ich habe auch schon den Baustein selbst ausgetauscht um sicherzustellen, das der Baustein nicht beschädigt ist, habe jedoch wieder den gleichen Fehler festgestellt. Gruß, Lisa
Die Schaltung kann aus mehreren Gründen unzuverlässig werden: 1. Du möchtest IC2 zurücksetzen, wenn Q2 und Q3 beide high sind. Q2 und Q3 sind die Ausgänge von zwei der vier Flipflops, aus denen der Zähler aufgebaut ist. Diese beiden Flipflops sind möglicherweise nicht exakt gleich schnell. In dem Moment, wo das schnellere der beiden zurückgesetzt wird, ist die Bedingung für das Reset-Signal nicht mehr gegeben, so dass möglicherweise das langsamere Flipflop gesetzt bleibt. Der Zähler zählt dann nicht bei 0 weiter, sondern bei 2 oder 4. 2. Die Bedingung für den Reset sollte eigentlich beim Zählerstand 6 erfüllt sein, da dann sowohl Q2 als auch Q3 high sind. Ist aber das Flipflop hinter Q3 etwas schneller als das Flipflop hinter Q2, dann kann es beim Übergang des Zählers von 3 (0011₂) nach 4 (0100₂) passieren, dass Q3 von low nach high wechselt bevor Q2 von high nach low wechselt. Deswegen sind für einen ganz kurzen Augenblick Q2 und Q3 beide high, was einen Reset auslöst. Der Zähler zählt in diesem Fall von 0 bis 3 statt wie gewünscht von 0 bis 5. Fragen von meiner Seite: Wozu sollen überhaupt die Dioden und Widerstände dienen? Musst du unbedingt den CD4510 einsetzen? Dieser Baustein ist nicht besonders gut geeignet, um den 86400:1-Teiler aufzubauen. Neben dem oben beschriebenen Problem brauchst du insgesamt ja 6 Stück von diesem IC (2 für das Minuten-, 2 für das Stunden- und 2 für das Tagessignal). Dazu kommt mindestens 1 IC für den Quarzoszillator und den Vorteiler auf 1s. Das ergibt ein Grab von mindestens 7 ICs. Als kompakteste Lösung würde sich ein kleiner Mikrocontroller anbieten. In einem 8-Pin-Gehäuse ist fast alles enthalten, was du brauchst, du brauchst nur noch einen Quarz anzuschließen. Der Mikrocontroller kann auch gleich die Steuerung der Anzeigetafel mit übernehmen (ja nach Schnittstelle derselben brauchst du dafür evtl. einen Controller mit mehr als 8 Pins, was aber auch kein Problem darstellt). Natürlich muss dieser Mikrocontroller erst programmiert werden, aber das ist ja das Hauptthema dieses Forums ;-) Wenn du keinen Mikrocontroller einsetzen darfst, kannst oder willst, kannst du dir natürlich auch etwas aus Logik-ICs zusammenzimmern. Wenn du bspw. einen 4,19-MHz-Uhrenquarz verwendest, könntest du einen CD4060 (Oszillator mit 14-stufigem Teiler), einen CD4040 (12-stufiger Teiler) und einen CD4059 (beliebig konfigurierbarer Teiler bis 15999) hintereinanderschalten. Das sind dann immerhin nur noch 3 statt 7 ICs.
Bitte melde dich an um einen Beitrag zu schreiben. Anmeldung ist kostenlos und dauert nur eine Minute.
Bestehender Account
Schon ein Account bei Google/GoogleMail? Keine Anmeldung erforderlich!
Mit Google-Account einloggen
Mit Google-Account einloggen
Noch kein Account? Hier anmelden.

