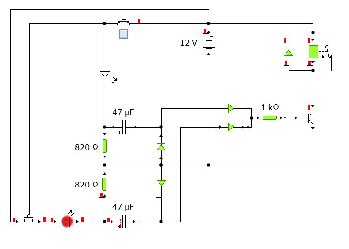
Hallo, ich habe vor ein Relais kurzzeitig zu schalten, wenn ein Schalter geschlossen oder geöffnet wird! Ein paar Überlegeungen habe ich mir auch schon gemacht, siehe Schaltplan... Meine Fragen dazu: 1. Ist das so sinnvoll, oder geht das besser/einfacher? 2. Welche Transistoren brauche ich dafür konkret? Mein Wissen ist leider sehr begrenzt auf diesem Gebiet... :( MFG Nico
Das kann man sicher auch viel einfacher realisieren. Zum Beispiel so.
1 | ____ 100 Ohm 2W |
2 | 12V o---- -----+------[===]------| GND |
3 | | + |
4 | === 1000µF |
5 | | |
6 | +------XXXX-------| GND |
7 | Relais 6V 100 Ohm |
Allerdings hat diese Schaltung einen höheren Ruhestrom. Überlege Dir, ob das ok ist. Wenn Du einen Taster mit Wechsler-Kontak hast, kann man das noch eleganter lösen:
1 | 12V o------o |
2 | \o-----||------XXXX-------| GND |
3 | GND |------o 1000µF Relais 12V |
Oder mit einfachem Taster und zwei Transistoren (einfacher als Deine Variante):
1 | 12V o---+------+ |
2 | | | |
3 | Taster | | |
4 | | |/ |
5 | +----| |
6 | | |\> |
7 | | | 1000µF Relais 12V |
8 | | +------||-----XXXX--------+ |
9 | | | | |
10 | | |/< | |
11 | +----| | |
12 | | |\ | |
13 | 1k |~| | | |
14 | | | | | |
15 | |_| | | |
16 | | | | |
17 | GND |---+------+-------------------------+ |
Dafür würde ich BC327 und BC337 nehmen.
Wow, danke! :) Die zweite Variante habe ich mal eben nachgebaut. Und es funktioniert. Danke. So einfach kann es sein... ist mir fast ein wenig peinlich... Gruß Nico
Bitte melde dich an um einen Beitrag zu schreiben. Anmeldung ist kostenlos und dauert nur eine Minute.
Bestehender Account
Schon ein Account bei Google/GoogleMail? Keine Anmeldung erforderlich!
Mit Google-Account einloggen
Mit Google-Account einloggen
Noch kein Account? Hier anmelden.
