Hallo Ich habe eine Schaltung mit einem FT232BL aufgebaut. Nun hab ich das Problem, dass der Chip am Computer nicht erkannt wird. Habe die Schaltung x-mal durchgemessen, angeschaut, finde den Fehler einfach nicht... Vor längerer Zeit habe ich die Schaltung mit gleichem Chip und gleichem Quarz schonmal aufgebaut. Der unterschied liegt einzig, dass die neue Schaltung keine LEDs hat, und ein anderes Layout. An windows2000 wird ein gerät erkannt, aber nicht richtig. Ich kann mir einfach nicht erklären warum das nicht funktioniert ?! Hat jemand einen Vorschlag, was ich noch machen/ausprobieren kann ?
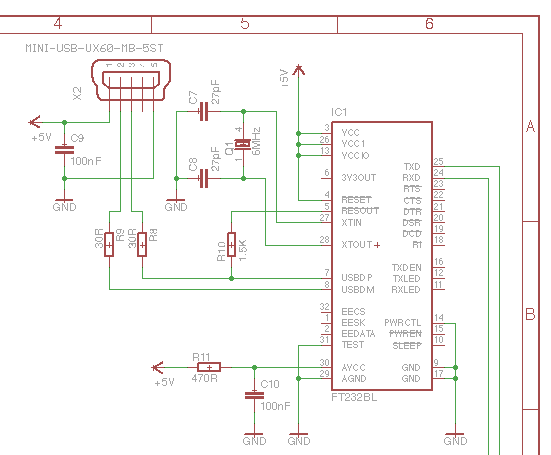
>An 3V3out muss ein 100nF Kondensator.
Oder besser 33nF keramisch wie im Datenblatt.
Bitte melde dich an um einen Beitrag zu schreiben. Anmeldung ist kostenlos und dauert nur eine Minute.
Bestehender Account
Schon ein Account bei Google/GoogleMail? Keine Anmeldung erforderlich!
Mit Google-Account einloggen
Mit Google-Account einloggen
Noch kein Account? Hier anmelden.
