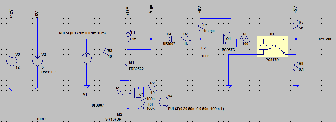
Moin allerseits. Ich entwickle gerade einen so genannten Quickshifter für Motorräder. (Rechts- und Legalitätsfragen müssen nicht diskutiert werden, Gebrauch wird nur privat und auf Rennstrecke stattfinden.) Unter Zuhilfenahme der hiesigen Posts zu Zündunterbrechern, elektronischer Zündungen und Drehzahlmesser habe ich Schaltungen für Drehzahlmesser und Zündunterbrecher entworfen (die zumindest in der Simulation funktionieren). Schaltungen und Simulationsergebnisse habe ich angehängt, die Wahl der konkreten Komponenten ist noch nicht final, beim DZM ist die Unterbrechung auf Masseseite nur ein Test - bitte diese nicht ernst nehmen ;) Zur Spannungsversorgung der Logik mit 5 Volt habe ich funktionierende Schaltungen, die µC-Eingänge werden auch entsprechend entstört werden. Unsicher hingegen bin ich bei der "Aufladezeit", der Induktivität und dem Gleichstromwiderstand der Zündspule(n) (moderne Aufsteckzündkerzen, Drehzahlen bis ~12k U/min). Für Anregungen und Verbesserungsvorschläge bin ich offen ;)
Bitte melde dich an um einen Beitrag zu schreiben. Anmeldung ist kostenlos und dauert nur eine Minute.
Bestehender Account
Schon ein Account bei Google/GoogleMail? Keine Anmeldung erforderlich!
Mit Google-Account einloggen
Mit Google-Account einloggen
Noch kein Account? Hier anmelden.



