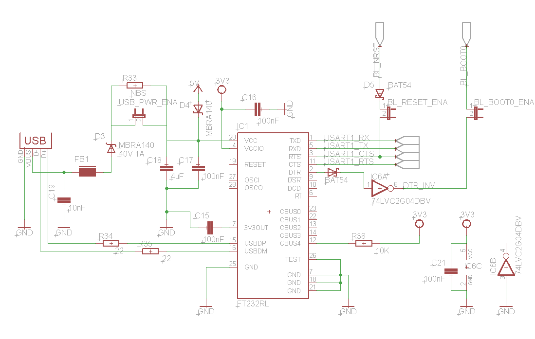
Ich möchte gerne eine Platine, die zusätzlich noch extern versorgt werden kann, optional über USB versorgen. Im DS vom FTDI wird eine FET Schaltung vorgeschlagen. Ich würde lieber die "Umschaltung" der Versorgung über die Shottky Dioden realisieren. Kann bitte jemand drüber schauen, ob die Beschaltung soweit ok ist? Die Dioden vertragen locker 1A, sollte ausreichend sein.
Bitte melde dich an um einen Beitrag zu schreiben. Anmeldung ist kostenlos und dauert nur eine Minute.
Bestehender Account
Schon ein Account bei Google/GoogleMail? Keine Anmeldung erforderlich!
Mit Google-Account einloggen
Mit Google-Account einloggen
Noch kein Account? Hier anmelden.
