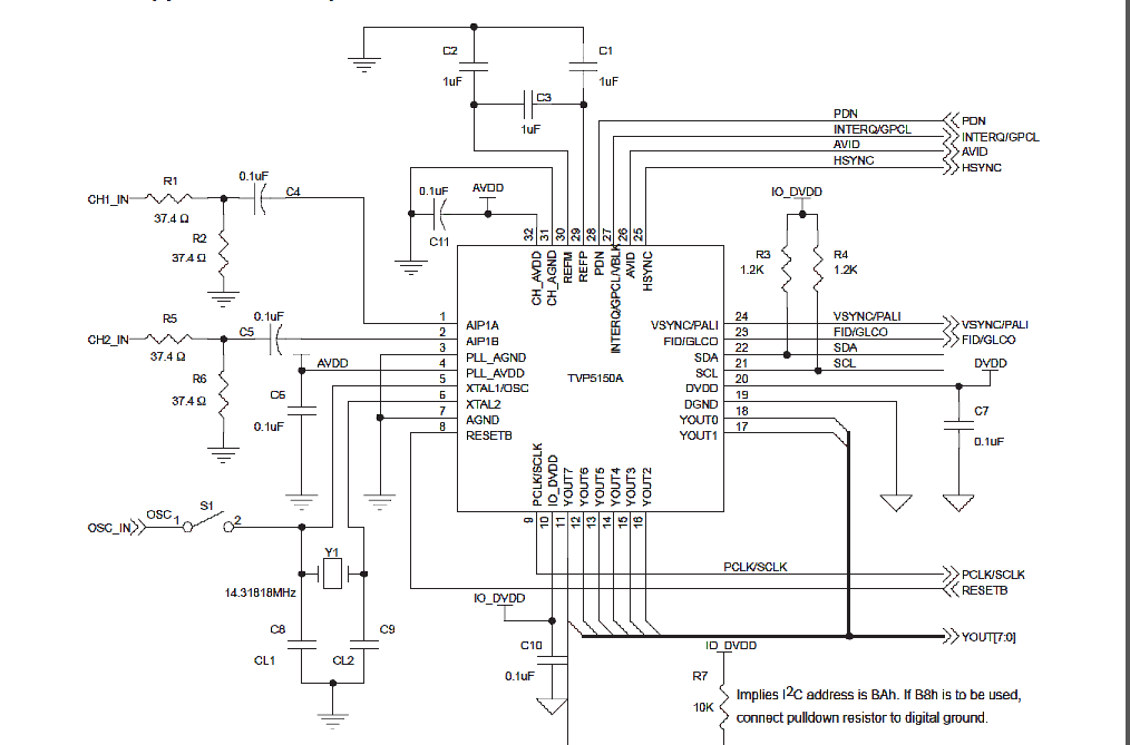
Guten Tag. Ich nutze diese Schaltung und verstehe das nicht so ganz mit der analogen und digitalen Spannungsversorgung. IO_DVDD sollen 3,3V und DVDD 1,8V digital sein. AVDD 1,8V analog. Was genau definiert eine Digitale Spannungsversorgung und wie trennt man da digital mit analog? Es gibt viele Ansätze jedoch behaupten viele etwas anderes im Netz.
Es geht darum, die Auswirkungen der Stromspitzen beim "Taktschalten" der Digitalbauteile möglichst von den analogen Bauteilen fernzuhalten. Beide Spannungen können aus dem gleichen Spannungsregler kommen (müssen aber nicht) und werden möglichst früh voneinander getrennt über eigenen PI-Filtern (C-L-C) geführt.
Ok, jedoch ist doch auch die Frage was für eine Frequenz gefiltert werden soll. Ich kann ja nicht irgendeinen beliebigen PI Filter einbauen.
Da gute L's (und auch C's) teuer sind: Nimm das Filter mit befriedigender Wirkung bei kleinstem Preis. In der Tat: Man kommt nicht um's Probieren herum, weil auch noch die Leiterbahnführung, ... ihren Einfluss hat...
Bitte melde dich an um einen Beitrag zu schreiben. Anmeldung ist kostenlos und dauert nur eine Minute.
Bestehender Account
Schon ein Account bei Google/GoogleMail? Keine Anmeldung erforderlich!
Mit Google-Account einloggen
Mit Google-Account einloggen
Noch kein Account? Hier anmelden.
