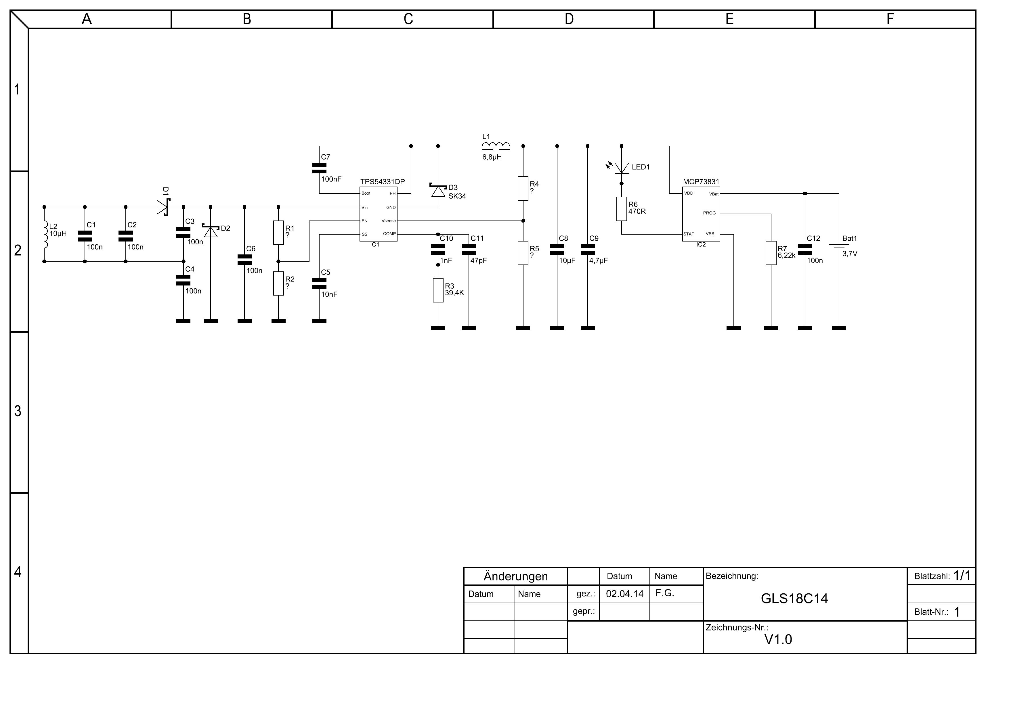
Hallo Community, Ich habe wie oben in den Bildern vielleicht schlecht zu erkennen ein Sekundärteil vom Royer-Converter in SMD-Bauweise vorgenommen. Bemaßung: B/H-29,6 x 12,7mm Die Schaltung soll einen Lipo-AKKU Kabellos aufladen können. Ich habe nun ein kleines Problem mir dem TPS54331DP das sich daraufhin bezieht dass ich den ON/OFF (ENABLE) Spannungsteiler aus irrwitzigen gründen nicht Berechnen kann. Da ich im Datenblatt nicht draus schlau werde. Dieses wirkt sich natürlich, wie soll es auch anders sein, weiterhin auch auf den Spannungsteiler der die Ausgangsspannung festlegen soll aus. Hier der Link zum Datenblatt: http://www.ti.com/product/tps54331 Ich bedanke mich schon mal im Voraus bei euch für eure Hilfe und Bemühungen. Derjenige der mir erfolgreich Hilft die Schaltung zum laufen zu kriegen, bekommt von mir 10 Platinen geschenkt.
der EN-Pin speist selbst minimal 1µA und maximal 4µA in das Netzwerk aus R1 und R2 ein. Als erstes legt man die Ein/Ausschalt-Hysterese fest. Diese muß ja die 3µA Stromdiffrenz zwischen Ein und Aus kompensieren. R1 = Uhyst / 3µA Als nächstes brauchen wir die Einschalt-Spannung und können damit R2 berechnen: ((Uein / R1) + 1µA) * R2 = 1,25V Umgestellt ergibt sich: R2 = 1,25V / ((Uein / R1) + 1µA) Jörg
Danke für die schnelle Hilfe. Ich werde mich sobald wie es geht mich dran machen und die passenden Widerstände suchen. Bei SMD ist das ja so eine Sache für sich. :-) Hast du für den Spannungsteiler am Ausgang auch noch einen Tipp? Gruß
Lt Datenblatt (S.12) sollte R4 ca. 10KOhm groß sein, Vref=0,8V R5= (10K * 0,8V) / (Usoll - 0,8V) Jörg
Nachfolgende Formel ist Gültig: R4 minimal 10k. R5 = R4xVref/Vout-Vref Vout = Vref x (R5/R6) + 1
Also ich verwende dazu gerne Maple, du kannst dir die Formeln ja auch in Excel eintippen, da du viel probieren musst bis du eine passende Kombination gefunden hast. Im Anhang ist einmal die Berechnung für den Enable Spannungsteiler, einmal bei gegebenen Spannungen die passenden Widerstände und dann bei gegebenen Widerständen die resultierende Spannus. Im zweiten Bild ist die Formel für den Vout Spannungsteiler für zwei Beispielrechnungen. Diese sind unabhängig voneinander. Generell etwas zu deinem Aufbau, da ich den TPS54231 für einen Royer Converter verwende: So auf die schnelle denke ich die Eingangskondensator C6 ist zu klein (ich habe hier 10uF), ebenso wie C3 und C4 zu klein erscheinen und sind C1 und C2 wirklich NP0 (die Bauform erscheint mir recht klein). Auch die Spule würde ich als zu klein empfinden. Ich habe 47uH. Hast du diese Werte mit dem Datenblatt abgeglichen und auch einmal versucht zu berechnen? Die Leiterbahnen im Dreieck L1, D1 und IC hättest du so dick wie möglich machen sollen. Achte auch auf die Spannung der Kondensatoren. Wähle X7R Dielektrikum mit der doppelten Spannung.
Bitte nimm es mir nicht allzu übel, aber an deiner Stelle würde ich die Schaltung noch einmal überarbeiten. Die passiven Bauteile scheinen unterdimensioniert zu sein, Kapazität und Baugröße/Spannung, und sie sind falsch platziert. Das Datenblatt enthält genaue Information zur Platzierung: http://www.ti.com/lit/ds/symlink/tps54331.pdf Seite 18, Fig. 16. Der Schaltplan stimmt nicht mit der Schaltung überein, daher ist es schwer die Bauteile genau zuzuordnen, jedoch sind auf alle Fälle die Ausgangskondensatoren falsch platziert: zu weit weg, nicht im Strompfad, sie müssen zwischen L1 und IC2 sitzen, sonst bekommt IC2 den ganzen Ripple ab. Ebenso der Spannungsteiler sollte nicht direkt an der Spule sondern dahinter die Spannung abnehmen. Noch ein Tip zur Bestimmung der geeigneten Einschalt- / Ausschaltspannung. Am besten du deaktivierst die Hysteres erst einmal und lässt den Spannungswandler immer arbeiten. Unter voller Last näherst du dann die Empfängerspule an die Sendespule. Sobald der Wandler die korrekte und stabile Ausgangsspannung erreicht, und sich kein Hochfrequentes Piepen einstellt, behälst du die Position der Spule bei, entfernst die Last und liest die Leerlaufspannung an Vin ab. Das ist eine Einschaltspannung. Wenn du dann die Last wieder anklemmst, sollte der Wandler sofort 100% arbeiten. Mit angeklemmter Last entfernst du dich langsam, beobachtest die Spannung an Vin und sobald die Ausgangsspannung sich ändert, ein Piepen ertönt, etc. merkst du dir Vin, das ist die Ausschaltspannung. Wenn möglich fügt du zu den Spannungen dann noch ein halbes Volt oder so hinzu um auf der sicheren Seite zu sein. Zusatzfragen: Ich sehe gerade, der LiPo Akku hat gerade einmal 240mAh. Warum hast du dich dann für den TPS54331 entschieden, mit einem 3A Switch, anstatt dem für deinen Anwendungsfall ausreichenden TPS54231? Mit was für Eingangsspannungen arbeitest du denn? Der verwendete Gleichrichter ist ein Spannungsverdoppler. Es ist gut möglich, je nachdem wie deine Spulen aufgebaut sind und die Spannung an der Primärseite gewählt, dass du das nicht brauchst, sondern mit einem Brückengleichrichter besser fährst, da dann eine geringere Spannung am Eingang des Wandlers anliegt.
Bitte melde dich an um einen Beitrag zu schreiben. Anmeldung ist kostenlos und dauert nur eine Minute.
Bestehender Account
Schon ein Account bei Google/GoogleMail? Keine Anmeldung erforderlich!
Mit Google-Account einloggen
Mit Google-Account einloggen
Noch kein Account? Hier anmelden.





