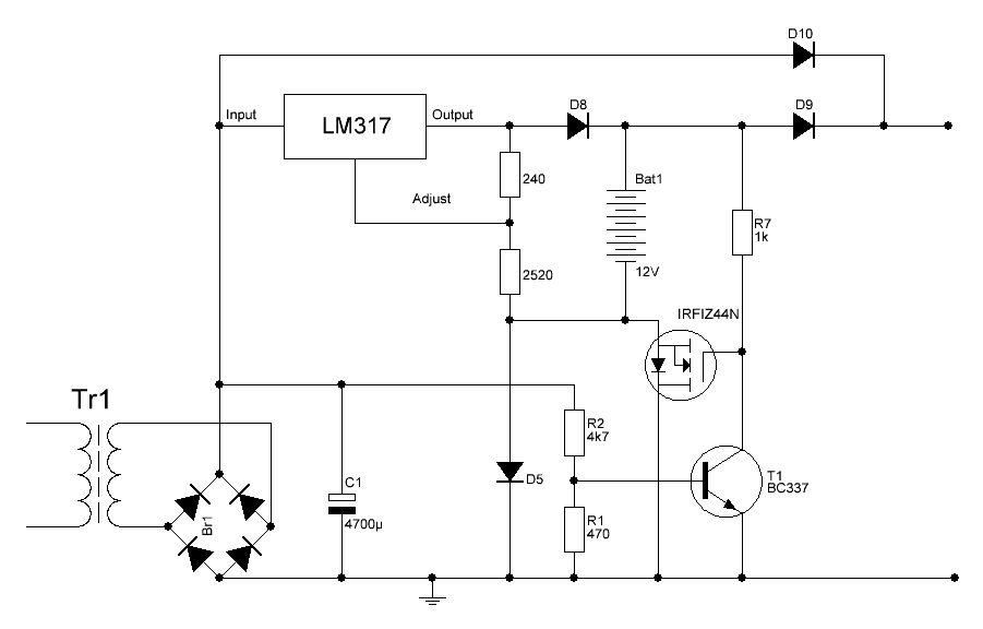
Wieder mal das leidige Thema USV für selbsgebasteltes. Mein Ziel: Ich will mehr als nur den Ladestrom vom Trafo nutzen können, also beispielsweise 3A, somit scheint mir die Lösung Laderegler mit nachgeschaltetem Abwärtswandler nicht tauglich. Ich habe mir die Angehängte Schaltung ausgedacht, muss aber dazu sagen, dass so etwas noch viel neues Land für mich ist. Mein Ansatz: Standard Laderegler (LM317) und umschalten zwischen Akku und Netz per MOSFET. Ich habe diese Schaltung mal aufgebaut und ein bisschen daran gemssen. Im Grunde tut sie was ich wollte. Mit Netzspannung wird der Akku geladen (Spannung hier ca. 13.4V) und ohne wird er entladen. Am Ausgang springt die Spannung natürlich von 15.8V auf ca. 10.5V beim Übergang zu Akkubetrieb, aber da habe ich die Hoffung, dass der nachtgeschaltete Abwärtswandler (ich dachte da an eine Schaltung mit LM2576 wie im Datenblatt) damit fertig wird. Nun die Frage an die Profis: Ist das totaler Blödsinn oder kann man das in etwa so machen?
Scheint ja zu funktionieren. Allerdings frage ich mich, warum du die Batterie nicht einfach dauerhaft mit GND verbunden lässt. Spart einen Haufen Bauteile. Das "Umschalten" besorgen ja schon die Dioden. Solange die Spannung vor D10 höher ist als die des Akkus, fließt kein Strom aus dem Akku. Erst wenn die Netzspannung ausfällt, "übernimmt" der Akku über D9. Bei 3A hast du allerdings eine ziemliche Verlustleistung durch die Dioden. Selbst mit guten Schottkys (Vf so um die 0.35V) ist das ca. 1W. Bei solchen Lasten empfiehlt sich ein "active ORing" (d.h. die Dioden werden durch intelligent verschaltete FETs ersetzt, die aufgrund ihres geringen Innenwiderstandes einen geringeren Voltagedrop erzeugen als die Dioden).
Was willst du mit den beiden Transistoren bezwecken? D9, D10 können auch Schottkydioden werden für geringere Verliuste.
Hier noch ein Link für eine active ORing Schaltung mit opamps. http://www.edn.com/design/analog/4368307/Use-op-amps-to-make-automatic-ORing-power-selector
Bitte melde dich an um einen Beitrag zu schreiben. Anmeldung ist kostenlos und dauert nur eine Minute.
Bestehender Account
Schon ein Account bei Google/GoogleMail? Keine Anmeldung erforderlich!
Mit Google-Account einloggen
Mit Google-Account einloggen
Noch kein Account? Hier anmelden.
