ja
Über Standard-PoE gehen etwas mehr als 12W, das passt nicht mehr zu 42V bei 350mA. Außerdem sind min. 42V nicht garantiert, man muss worst-case 35V nach unten rechnen. Was Du da jetzt mit RC-Kombinationen und einer später einzufügenden KSQ vorhast - daraus werde ich nicht schlau.
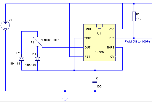
@Rob Was nimmst du als PoE management controller ? Wenn du "richtiges" und kein "chinesen" PoE verwenden möchtest braucht das ganze ein wenig "mehr" an Aufwand um da überhaupt Strom zu bekommen... Außerdem macht es keine Sinn auf die KSQ ein PWM Signal zu geben...je nach verwendeter KSQ kann das die LEDs zerstören. Als Stellgröße zum dimmen solltest du den Strom der KSQ einstellbar machen - damit dimmst du am besten und es gibt tonnenweise fertige ICs Ggf. ist für PoE auch noch ein DC/DC Wandler notwendig vor er KSQ...
Ja, richtig, einen Management Controller braucht er natürlich auch. Z.B. so etwas hier: http://cds.linear.com/docs/en/datasheet/4257fb.pdf Eine PoE-fähige Ethernetbuchse natürlich auch, da geht nämlich nicht jede x-beliebige Buchse.
Ein Link auf das Datenblatt wäre hilfreicher gewesen, aber so hat man ja jedenfalls mal den Typ. Das Ding ist also voll IEEE802.3af-konform, d.h. Du bekommst nur Leistung wenn Du am anderen Ende ein Management-Controller verwendest. Du kommst nicht umhin, Dir auf einschlägigen Seiten die PoE-Basics zu erarbeiten. Alle gemachten Aussagen gelten weiterhin, auch die 35V worst-case, je nach Leitungslänge. 19.6W gehen in das Kabel, bei 350mA fällt aber Spannung auf dem Kabel ab, man kann also nicht grundsätzlich mit 56V o.ä. rechnen.
Bitte melde dich an um einen Beitrag zu schreiben. Anmeldung ist kostenlos und dauert nur eine Minute.
Bestehender Account
Schon ein Account bei Google/GoogleMail? Keine Anmeldung erforderlich!
Mit Google-Account einloggen
Mit Google-Account einloggen
Noch kein Account? Hier anmelden.

