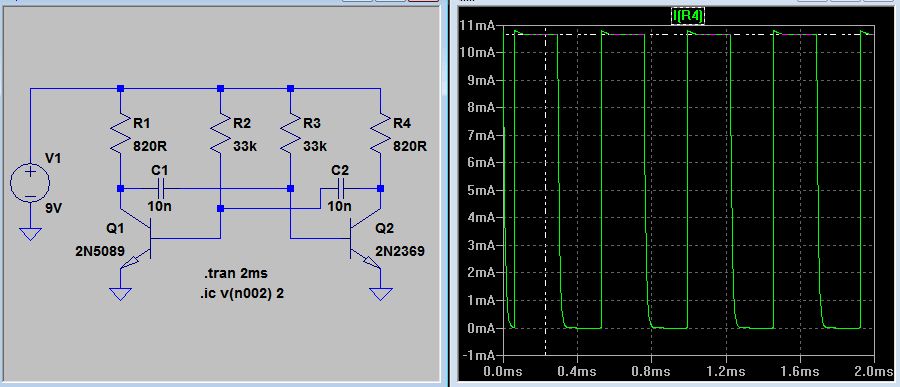
Moin, sagt mal, habe ich die Schaltung eines Astabilen Multivibrators richtig umgesetzt? In der Simulation will sich einfach keinerlei Taktsignal zeigen...
Ich denke mal, daß die Transistoren die 100Ohm an der Basis nicht mögen, 100k sind besser. Und mach die Kollektorwiderstände kleiner, dann klappt es.
Die Basiswiderstände erhöhen. Bei supergenauer Symmetrie schwingt kein Multivibrator an. Ist in einer realen Schaltung kein Problem. Also etwas künstliche erzeugen.
Hallo Vib
ganz einfach "Edit Simulation Cmd" wählen (rechtsklick auf Schaltung)und
dort
"Start external DC display voltage at 0V [x]
aktivieren.
Dann klappt der Anlauf auch bei exakt symetrischen Bauteildaten
mfG GroberKlotz
Hmm... bin wohl daneben gelegen. Hab nochmals in der Hilfe von LTSpice nachgeschaut und dank "vcd" diese Erkenntnis gewonnen (vgl. Anlage). mfG GroberKlotz
Bitte melde dich an um einen Beitrag zu schreiben. Anmeldung ist kostenlos und dauert nur eine Minute.
Bestehender Account
Schon ein Account bei Google/GoogleMail? Keine Anmeldung erforderlich!
Mit Google-Account einloggen
Mit Google-Account einloggen
Noch kein Account? Hier anmelden.



