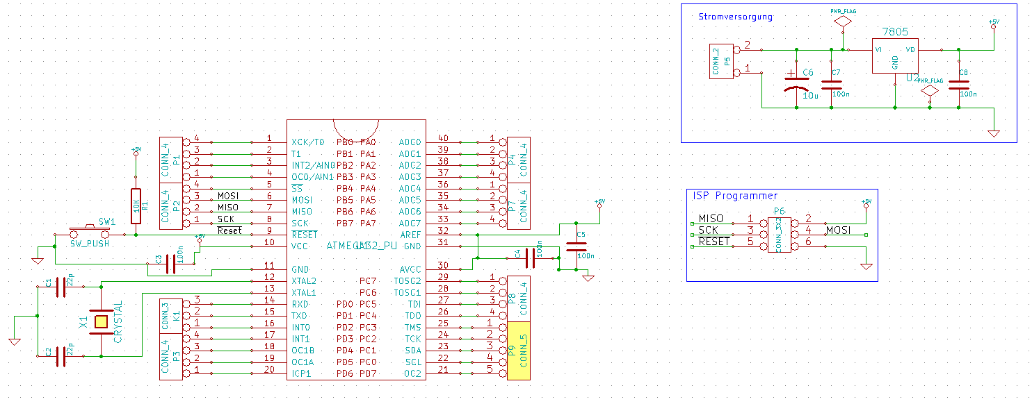
Es handelt sich dabei um eine einfache Grundschaltung von Atmega32. Das Projekt habe ich in KiCad gemacht. Der ERC Test war fehlerfrei. PS: Kann mir jemand sagen, wie ich der Fehler beheben kann.
Hi Ohne KiCad zu kennen würde ich darauf tippen das das im Schaltplan kein DPAK-Gehäuse für U2 ist. MfG Spess
Aber warum lässt es sich dann in die Netzliste einfügen, wenn es nicht verfügbar wäre?
Hi >Aber warum lässt es sich dann in die Netzliste einfügen, wenn es nicht >verfügbar wäre? Warum auch nicht? Den 7805 gibt es doch. Aber den gibt es in verschiedenen Gehäusen. Was ist dem Schaltbild denn für ein Gehäuse zugewiesen? MfG Spess
Ich verstehe deine letzte Frage nicht ganz. Muss ich es auch noch außerhalb von der Netzliste das Gehäuse zuweisen?
Weißt etwa niemand wie man dieses Problem beseitigen könnte?( PS: Ich habe schon versucht andere Gehäusetypen in der Netzliste zuzuweisen, aber es kommt immer dasselbe.
Schau mal ob das Pin-out vom Symbol überall zum Gehäuse passt. Ab und zu hat z.B ein Chip mehrere Gehäuse mit unterschiedlichen Pin-outs. Sowas kann Kicad dann natürlich nicht wissen.
Es kommt der Fehler von oben und logischerweise wird das Bauteil nicht verbunden. PS: Wie ich schon oben geschrieben habe, habe ich schon diverse Gehäusetypen ausprobiert. Aber der will irgendwie nicht.
Hallo, bin leider mobil unterwegs und kann daher nichts am PC prüfen. Aber hast du schon mal versteckte Pins eingeblendet? Sonst mal genauer in der Bibliothek ansehen.
Bitte melde dich an um einen Beitrag zu schreiben. Anmeldung ist kostenlos und dauert nur eine Minute.
Bestehender Account
Schon ein Account bei Google/GoogleMail? Keine Anmeldung erforderlich!
Mit Google-Account einloggen
Mit Google-Account einloggen
Noch kein Account? Hier anmelden.


