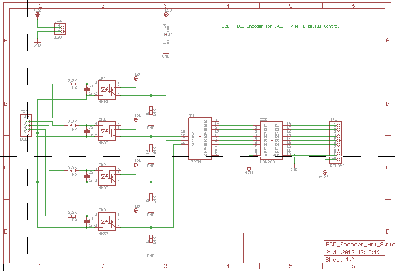
Hallo ins Forum, für meine KW Antennen habe ich mir einen Antennenswitch gebaut . um nicht soviele Steuerleitungen für die Relais-Box ( 8 Relais ) habe ich einen BCD- Decoder gebaut. Umschaltung klappt bestens. Sofern ich nun HF über die Box gebe, gibt es mächtig Einstrahlung ab 14 Mhz bis 30 Mhz ( 20m - 10m ). Die Relais Box arbeitet auch bei HF ( 750W ) einwandfrei, sofern ich Sie ohne BCD decoder ansteuer. Nun möchte ich die BCD Platine mit ferrit-beads ausrüsten. BLM31AG... Was mir nicht klar ist, welche impendance sollte ich sinnigerweise nehmen? 120/ 50 Ohm ?? oder welcher wert ? in welche Signal Leitungen sollten die Ferrit Beads gebaut werden? Anbei die Schaltung Danke vorab für Tipps und Hinweise.. Kurt
Bitte melde dich an um einen Beitrag zu schreiben. Anmeldung ist kostenlos und dauert nur eine Minute.
Bestehender Account
Schon ein Account bei Google/GoogleMail? Keine Anmeldung erforderlich!
Mit Google-Account einloggen
Mit Google-Account einloggen
Noch kein Account? Hier anmelden.
