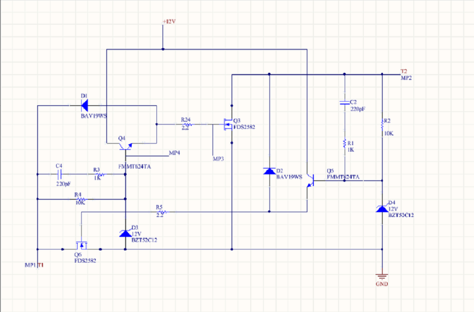
Hallo ich hab folgendes Schema im Internet gefunden und nachgebaut, jedoch werden bei T1 und T2 ziemlich grosse Schwingungen erzeugt, bis 150V, wenn ich die 12V wegnehme, gibt es fast keine mehr. Das ganze wird mit 100kHz betrieben. Beim Messen habe ich darauf geachtet die Leitungen möglichst kurz zu halten, daran sollte es nicht liegen. Hat jemand Ideen woran das liegen könnte und eventuelle Lösungsvorschläge?
Bitte melde dich an um einen Beitrag zu schreiben. Anmeldung ist kostenlos und dauert nur eine Minute.
Bestehender Account
Schon ein Account bei Google/GoogleMail? Keine Anmeldung erforderlich!
Mit Google-Account einloggen
Mit Google-Account einloggen
Noch kein Account? Hier anmelden.

