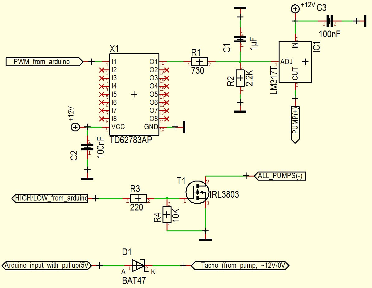
Hallo, da im Moment niemand im ARDUINO-Forum auf meine Frage antwortet, kann hier vielleicht jemand einen Kommentar zu meiner Schaltung abgeben. Es geht um das folgende Projekt: http://forum.arduino.cc/index.php?PHPSESSID=te01etnsfelevsaic2uj2nbia5&topic=260474.0 Ihr müsst den Beitrag nicht unbedingt durchlesen, denn ich stelle die Frage hier nocheinmal: Anbei ein Schaltplan zur Ansteuerung einer Brushless-Pumpe mit integrierter Ansteuerelektronik. Insgesamt steuere ich sieben Pumpen an, also bis auf den Mosfet und das Darlington-Array ist alles siebenfach vorhanden. Mir ist aber (nach mehrstündigem Betrieb) plötzlich der Arduino ausgefallen. Auf dem beigefügten Foto ist zu erkennen, dass der Atmega nicht mehr gut aussieht. Ich gehe schwer davon aus, dass er von einem winzigen Tropfen des salzigen Wassers aus dem Brunnen getroffen wurde und dadurch ein Kurzschluss ausgelöst wurde. Ich wüsste aber einmal eure Meinung, vor allem zur Verbindung des Tachosignals, das zwischen Betriebsspannung der Pumpe (<=12V) und 0V schwingt, mittels Schottky-Diode an einen Eingang mit aktiviertem Pullup-Widerstand des Atmegas. Ich denke, dass ist sicher, da die Leckströme, selbst für den Fall, dass ich einmal aus Versehen den entsprechenden Pin auf Ausgang und LOW-Pegel setze, ein unbedenklicher Leckstrom Richtung Atmega fließt, oder? Bevor ich meinen zweiten und letzten Arduino Micro einsetze wollte ich gerne eine Meinung dazu hören! - Danke für die Antworten im Voraus!
...ich kann noch hinzufügen, dass ich das Darlington Array, die Spannungsregler und die Pumpen auf Funktion überprüft habe (nachdem der Arduino seinen Geist aufgegeben hat), indem ich alle Eingänge des TD62783AP mit 5V verbunden habe, worauf alle Pumpen anliefen! - In der übrigen Schaltung ist also nichts kaputt!
Bitte melde dich an um einen Beitrag zu schreiben. Anmeldung ist kostenlos und dauert nur eine Minute.
Bestehender Account
Schon ein Account bei Google/GoogleMail? Keine Anmeldung erforderlich!
Mit Google-Account einloggen
Mit Google-Account einloggen
Noch kein Account? Hier anmelden.

