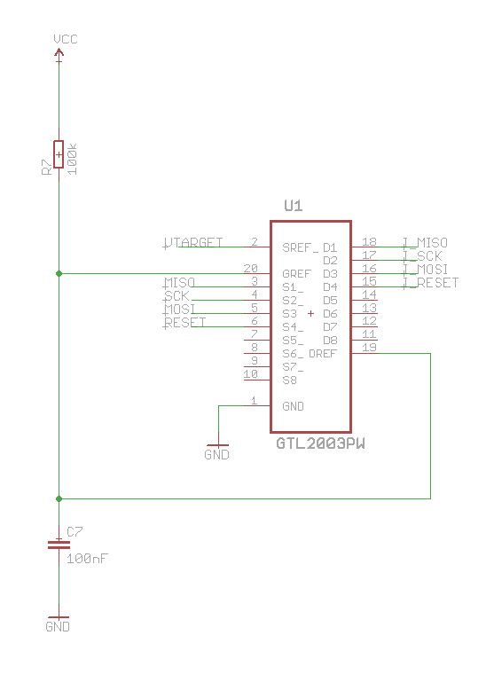
Hallo zusammen, anbei angehängte Schaltung. Es handelt sich hierbei um einen Bidirektionalen Pegelwandler. Anhand der der Referenzspannungen wird der Pegel für die jeweilige Seite "gewandelt". An VCC liegen 5V an, am VTarget können je angeschloßener Peripherie 3,3V oder 5V anliegen. Mein Problem hier...Es funktioniert nicht, und ich find nicht heraus woran es liegen könnte. Vielleicht hat hier jemand eine Idee... Danke im voraus.
Die "D" Pins sind zum Mikrocontroller geschaltet und die "S" Pins zur externen Peripherie.
Bitte melde dich an um einen Beitrag zu schreiben. Anmeldung ist kostenlos und dauert nur eine Minute.
Bestehender Account
Schon ein Account bei Google/GoogleMail? Keine Anmeldung erforderlich!
Mit Google-Account einloggen
Mit Google-Account einloggen
Noch kein Account? Hier anmelden.
