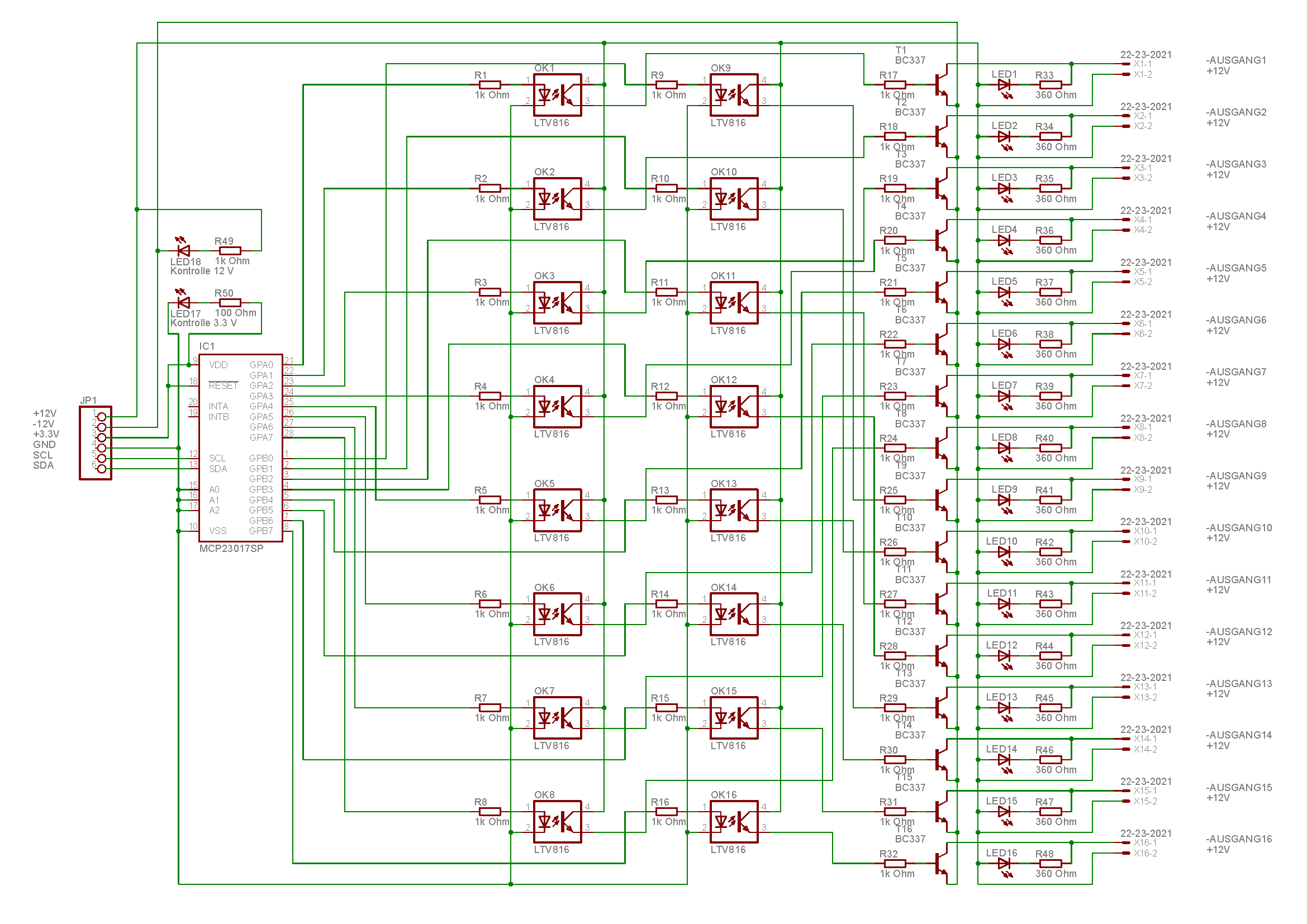
Hallo, ich möchte die Eingänge und Ausgänge meines ras pi erweitern. Dabei sind alle I/O entkoppelt. Frage ist nur ob das auch so geht wie ich mir das dachte ?! Ist das so richtig ? oder kann ich das sinnvoller machen ? gruß Suschi00
Bitte melde dich an um einen Beitrag zu schreiben. Anmeldung ist kostenlos und dauert nur eine Minute.
Bestehender Account
Schon ein Account bei Google/GoogleMail? Keine Anmeldung erforderlich!
Mit Google-Account einloggen
Mit Google-Account einloggen
Noch kein Account? Hier anmelden.

