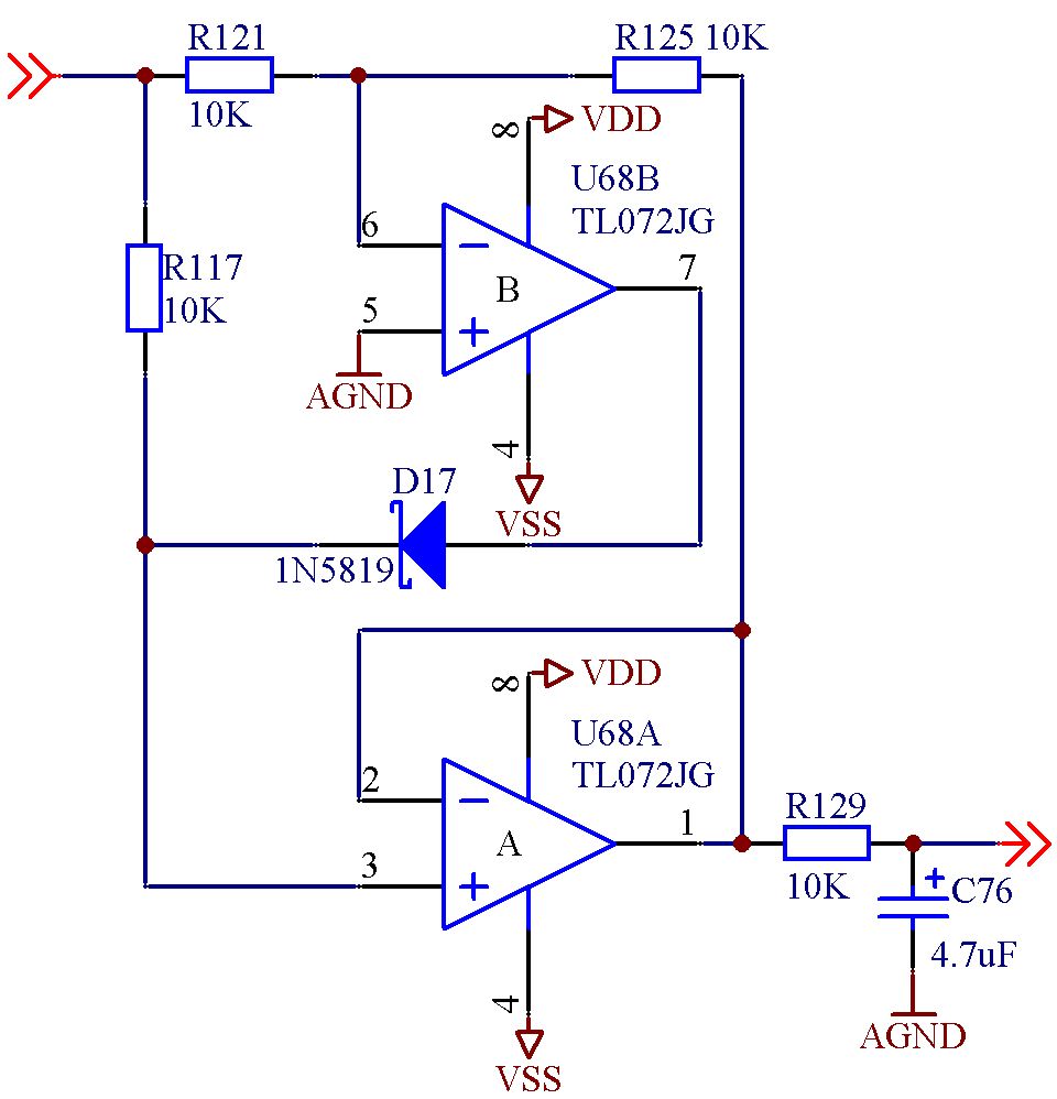
Hallo Kollegen, ich moechte mit einem ATMega16 unter anderem ein 20-Kanal VU-Meter implementieren, die Anzeige wird auf einem LC-Display ausgegeben. Meine Frage an euch : Ist die (geklaute) Schaltung (angehaengt, Vollwellengleichrichter mit angeschlossenem Tiefpass) ok so oder laesst sich das auch einfacher machen ? Die 20 Kanaele gehen ueber analoge Multiplexer an den uC. Laut Definition muss ein VU Meter innerhalb von 300 msec 99% - 101% des tatsaechlichen Wertes anzeigen. Ist der Tiefpass dafuer korrekt dimensioniert ? Waehre eine Sapmling-Frequenz von 10Hz ausreichend ? Verbesserungs- bzw. Vereinfachungen sind gerne willkommen. Danke im Vorraus fuer eure Tips/Hilfe. Daz
Bitte melde dich an um einen Beitrag zu schreiben. Anmeldung ist kostenlos und dauert nur eine Minute.
Bestehender Account
Schon ein Account bei Google/GoogleMail? Keine Anmeldung erforderlich!
Mit Google-Account einloggen
Mit Google-Account einloggen
Noch kein Account? Hier anmelden.
