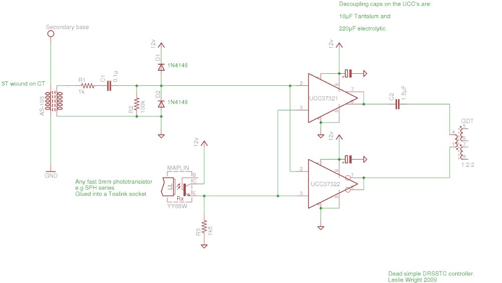
Hallo liebe Community. Ich habe diesen Schaltplan für eine DRSSTC gefunden. Ich habe schon mehrere SSTCs gebaut, welche auch auf den UCCs basieren. Nun stellt sich mir aber die Frage, wie die Schaltung anfängt zu oszillieren. Freue mich auf eure Antworten. danke im Vorraus.
Wollte nur mal sagen, Teslaspulen sind in Zeiten von ERHEBLICH besseren Isoliermaterialien als zu Teslas Zeiten langsam out. Schlechter Wirkungsgrad, Abstimmung nötig, unverhältnismäßig groß, usw... Allenfalls sind die Dinger schön anzusehen.
Bitte melde dich an um einen Beitrag zu schreiben. Anmeldung ist kostenlos und dauert nur eine Minute.
Bestehender Account
Schon ein Account bei Google/GoogleMail? Keine Anmeldung erforderlich!
Mit Google-Account einloggen
Mit Google-Account einloggen
Noch kein Account? Hier anmelden.
