Hallo Ich suche einen Bauplan für einen ISP-Programmierer (paralell), der galvanisch getrennt von der Zielschaltung. Gruß
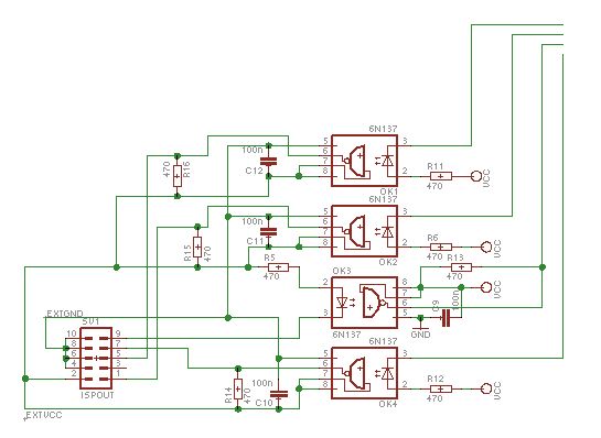
Hallo, habe meinen Programmieradapter mit 6N137 optisch entkoppelt. Braucht jedoch vom Zielsystem die 5V und GND. Habs mal rauskopiert und angehängt. gregor
Hallo Danke für deine Antwort. Das habe ich gesucht. Die 5V und die GND kann ich ja über einen DC/DC Wandler schicken. Gruß Wolf4124
Bitte melde dich an um einen Beitrag zu schreiben. Anmeldung ist kostenlos und dauert nur eine Minute.
  
  Bestehender Account
  
  
  
  Schon ein Account bei Google/GoogleMail? Keine Anmeldung erforderlich!
Mit Google-Account einloggen
Mit Google-Account einloggen
  Noch kein Account? Hier anmelden.
