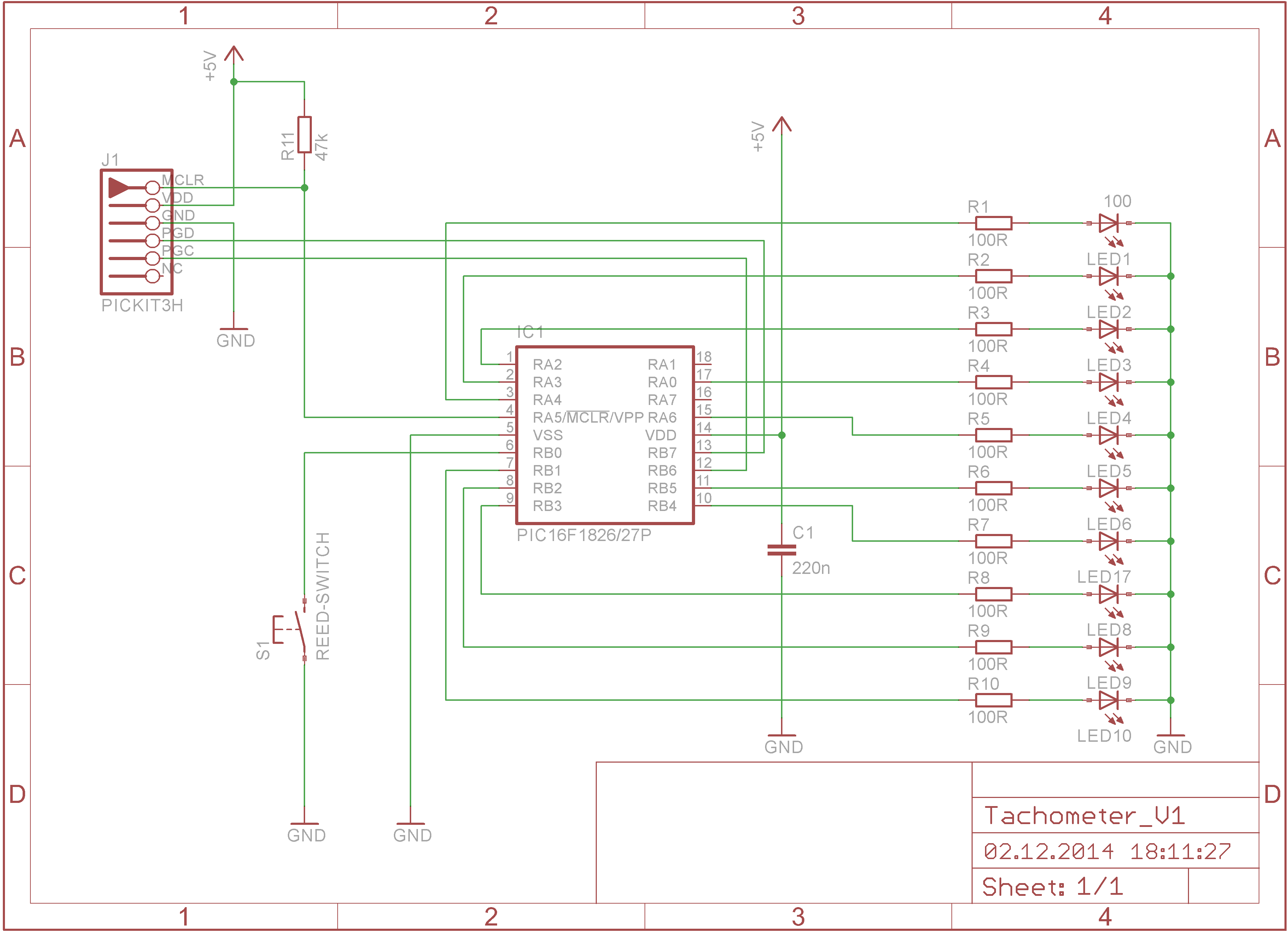
Hallo, Ich bin derzeitig dabei eine Diplomarbeit zu schreiben und für diese brauch ich einen selbst entwickelten Tachometer.Den Schaltplan hab ich auch schon soweit fertig. Also habe ich den Reed-Kontakt an einen CCP1-Pin(RB0) angeschlossen. Den internen Pull-Up-Widerstand werde ich über den Code aktivieren. Die Idee: Ich will ein 1,5m, im Durchmesser, großes Rad mit Magneten bestücken und diese mit dem Reed-Kontakt abzählen lassen. Mit der Anzahl der Impulse pro minute die vom Kontakt kommen will ich jeweils eine gewisse Reihe von LED's aufleuchten lassen. Das Tacho soll dabei max. 30km/h anzeigen können und alle 3km/h soll eine zusätzliche LED aufleuchten. Mein Problem: Da das das erste mal ist, dass ich mit dem CCP-Modul am PIC16F1827 arbeite habe ich gründlichst recherchiert. Unter anderem im Datenblatt. Ich komm nur leider einfach nicht drauf wie ich hierfür den C-Code schreibe. Bitte helft mir bin schon richtig am verzweifeln. :( Danke im voraus! :D Zusatzinfo: Ich verwende zum programmieren PICKit3 von Microchip, MPLab X v2.26 xc8 compiler
Bitte melde dich an um einen Beitrag zu schreiben. Anmeldung ist kostenlos und dauert nur eine Minute.
Bestehender Account
Schon ein Account bei Google/GoogleMail? Keine Anmeldung erforderlich!
Mit Google-Account einloggen
Mit Google-Account einloggen
Noch kein Account? Hier anmelden.
