Hallo! Ich möchte für eine Lüftersteuerung eine OpAmp-Schaltung entwerfen. Ich hab normalerweise nicht viel mit OpAmps zu tun und hab mich mal ein wenig schlau gemacht. Ich möchte mit einem DA-Wandler bzw. PWM ein Signal zw. 0 und 5V erzeugen welches dann dementsprechend auf 0-12V verstärkt wird. Soweit ich da durchblicke brauche ich einen nichtinvertierenden Spannungsverstärker (Elektrometerverstärker) mit einer Verstärkung von 2,4 (dann liegen bei 5V am Eingang 12V am Ausgang an). Allerdings weiß ich nicht welchen OpAmp ich da am besten nehmen sollte! Das ganze sollte nach möglichkeit ohne eine negative Spannung arbeiten und es sollte min. 2 Stück in einem Gehäuse sein. An den OpAmp kommt dann noch ein Transistor dran um auch genügend Strom liefern zu können. Würde das ganze so wie ich mir das ausgedacht habe funktionieren? Welchen OpAmp ist am besten für diese Aufgabe? Danke für eure Hilfe Basti
hab auch vor, eine lüftersteuerung zu machen. habe mir mal den mosfet BUZ 11 angeguckt. vielleicht ist das auch was für dich, basti. oder was meint ihr? mfg
Versteh ich jetzt nicht. Du hast ein PWM-Signal und willst daraus eine Gleichspannung erzeugen um einen Lüfter zu steuern? Wieso schaltst den Lüfter nicht gleich mit einen MOSFET oder Transistor der vom PWM-Signal gesteuert wird?
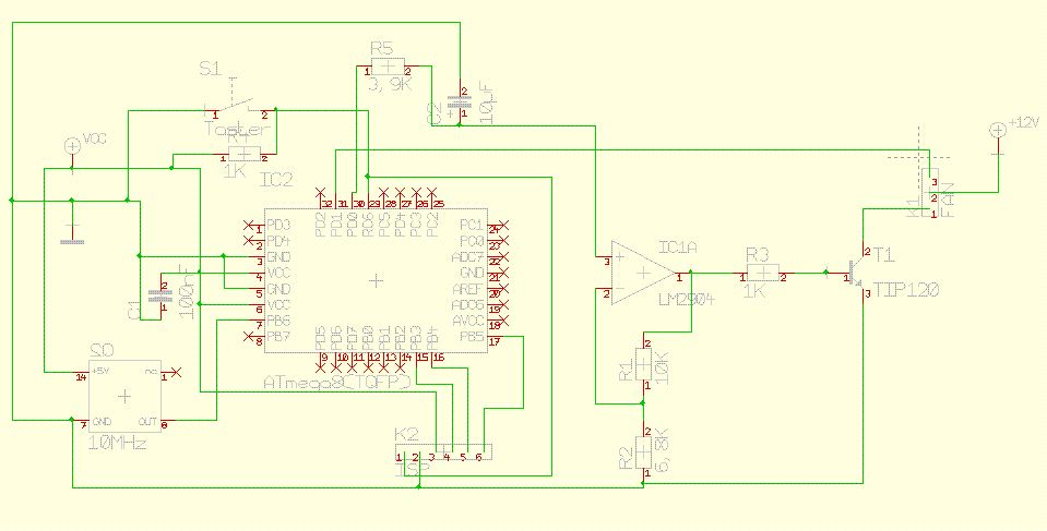
Ich wollte entweder einen DA-Wandler nehmen bzw. mit nem R und C das PWM-Signal in ne Gleichspannung umwandeln. Hab ich wohl etwas falsch geschrieben, sorry! Im Anhang hab ich jetzt kurz gezeichnet wie ich das ganze aufbauen will. Ich hab dafür einen LM2902N als LM2904 umgelabelt. Aber sonst dürfte alles passen. Der OP wird später mit 12V aus dem PC-Netzteil gespeißt. Der µC von der internen 5V Leitung. Vielleicht sind noch Fehler drin, bitte schaut euch das mal an, danke! MfG Basti
Ja aber wozu das ganze? Steuer doch den Lüfter direkt über PWM, dann hast keine Verluste und sparst viel Arbeit.
Naja, ich hab noch nie richtig mit OpAmp's gearbeitet, deswegen wollt ich damit auch mal was machen. Und soweit ich weiß gibt's Lüfter die bei "reinem" PWM probleme machen. Mit einer guten Gleichspannung ist das kein Problem (man sollte nur wissen ab welcher Spannung die anlaufen). Das bisschen Verlustleistung macht mir nicht viel aus! Ist ja nur für meinen PC und da der die meiste Zeit, ausser Abends, aus ist, reissen es die paar Watt auch nicht raus.
kann man nich einfach den momsfet buz11 o. ä. direkt mit pwm ansteuern? könnt ihr mir das bitte sagen :-) mfg
@Basti: Deine Schaltung funktioniert so nicht wie Du Dir das vermutlich vorstellst. Wenn Du die Spannung von 0 bis 12 Volt am Lüfter steuern möchtest, musst Du den Transistor als Emitterfolger schalten. Also Widerstand R3 entfernen und mit dem Ausgang des OPV direkt auf die Basis von T1. Den Kollektor von T1 direkt an die 12 Volt und vom Emitter an den Lüfter. Den anderen Anschluss des Lüfters an Masse. Zusätzlich musst Du den OPV natürlich aus mindestens 12 Volt betreiben, ansonsten kann er auch keine 12 Volt am Aufang erzeugen. Der Transistor wirkt dann nur als Impedanzwandler, macht also den Strom "größer" und wirkt sich auf die Spannung (fast) nicht aus.
Hallo! Danke für die Hilfe, das mit dem Transistor hab ich geändert. Mit welcher max. Ausgangsspannug kann ich am Lüfter rechnen (also wieviel Verluste entstehen am OpAmp und Transistor)? An den Bauteile fällt ja auch eine gewisse Spannung ab und der OpAmp wird mit der gleichen Spannung wie der Lüfter versorgt. Wären diese Verluste geringer wenn ich den oben angesprochenen L272 verwende? Da würden mir ja die Verluste am Transistor "erspart" bleiben. Schaut der Rest der Schaltung in Ordnung aus? An die Versorgungsleitungen des OpAmp kommt noch ein 100nF C. MfG Basti
Und eine weiter frage hab ich noch: Welchen SMD-NPN Transistor kann ich hier verwenden, wenn ich Lüfter mit max. 5Watt anschließen möchte? Ich hab zwar gesucht aber hab nichts gutes gefunden (höchstens nen BDS10, aber den gibt's bei Reichelt nicht). MfG Basti
Bitte melde dich an um einen Beitrag zu schreiben. Anmeldung ist kostenlos und dauert nur eine Minute.
Bestehender Account
Schon ein Account bei Google/GoogleMail? Keine Anmeldung erforderlich!
Mit Google-Account einloggen
Mit Google-Account einloggen
Noch kein Account? Hier anmelden.
