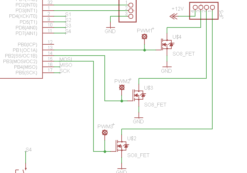
Hallo, die drei Mosfet (IRF7805) sollen jeweils einen LED-Kanal á 12V/0,85A schalten. Ist die Beschaltng so korrekt ? Bitte keine Diskussion warum dieser Mosfet, er ist momentan verfügbar. Schön Sonntag noch.
Hallo, das wird so nicht oder nicht lange gehen, da das Gate eine kapazitive Last darstellt. Somit ist der Ladestrom / Entladestrom zu hoch. Hierdurch brauchst du mindestens einen Vorwiderstand um den Strom auf ein zulässiges Maximum zu beschränken. Besser noch ein Treiber. Hängt natürlich von der PWM-Frequenz ab.
Bitte melde dich an um einen Beitrag zu schreiben. Anmeldung ist kostenlos und dauert nur eine Minute.
Bestehender Account
Schon ein Account bei Google/GoogleMail? Keine Anmeldung erforderlich!
Mit Google-Account einloggen
Mit Google-Account einloggen
Noch kein Account? Hier anmelden.
