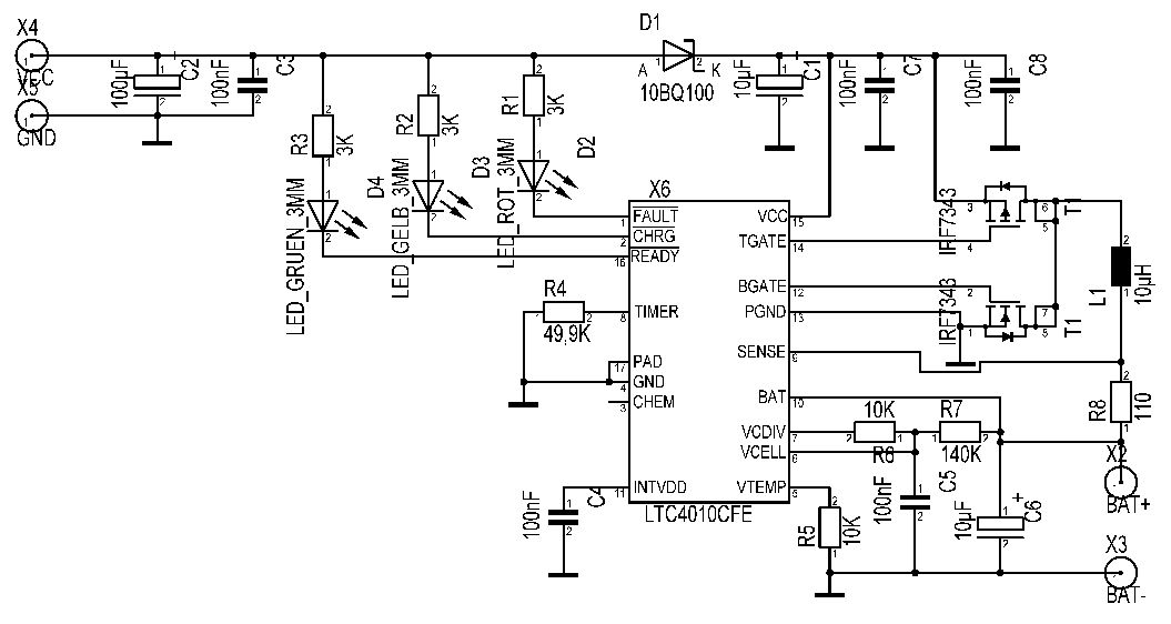
Hallo, kann mal bitte jemand über meinen Schaltplan gucken. Geht das so in Ordnung? Ich möchte meine Werkzeugakkus (NiCD, 1300mAh, 15 Zellen) laden.
Bitte melde dich an um einen Beitrag zu schreiben. Anmeldung ist kostenlos und dauert nur eine Minute.
Bestehender Account
Schon ein Account bei Google/GoogleMail? Keine Anmeldung erforderlich!
Mit Google-Account einloggen
Mit Google-Account einloggen
Noch kein Account? Hier anmelden.
