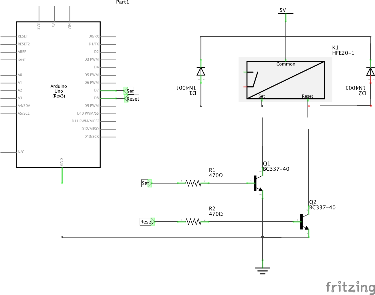
Hallo, ich würde gern ein Double Coil Latching Relay mit dem Mikrocontroller steuern. Ich dachte an die angehängte Schaltung. Wäre die so OK? Das Problem ist nun, dass laut Datenblatt [1] Set und Reset nicht gleichzeitig Strom bekommen dürfen/sollten. Mir ist nicht ganz klar was passiert wenn doch. Ich könnte es per Software so gut es geht vermeiden - aber so richtig toll klingt das nicht. Da ich eh zwei von diesen Relais steuern möchte, frage ich mich gerade ob man das nicht auch mit einer H-Brücke besser machen könnte. Bin ich hier richtig mit meiner Frage? Oder wo könnte ich das sonst noch fragen? Gibt es da (ggf. auch englisch sprachige) Foren/IRC Channels oder so? Gruss, Torsten [1] https:/https://cdn-reichelt.de/documents/datenblatt/C300/DS_HFE20-1-L2.pdf
Eigentlich dürfte nicht viel passieren, wenn du beide Spulen ansteuerst. Dir ist aber schon klar, dass die Spulen mit 50ms-Impulsen oder ein wenig mehr angesteuert werden? Eine H-Brücke wäre m.E. knapp daneben, weil die andere Anwendungsfälle hat (Motoren, Lautsprecher, Trafos, etc). Die beiden BC337 sind doch schon eine gute Wahl. Wenn du gaaanz sicher gehen möchtest, könntest du eine gegenseitige Verriegelung einbauen, z.B. zwei weitere Transistoren, die den jeweils anderen Kanal blockieren. Ist aber ein absolut Kanone auf Spatz und wegen der relativ geringen Spulenleistung etwas übertrieben. Sicherheitshalber fragst du deshalb vor jedem Einschalten eines der beiden Ausgänge ab, ob der andere noch aktiv ist. Sonst hast du doch alles, Basiswiderstand ausreichend, Freilaufdiode. Mach mal! PdG
Es wäre zu beachten, dass diese Relais sehr sehr oft gepolt sind, d.h. Schaltungsplus gehört dahin, wo an der Spule ein Plus dransteht. Bei etlichen Relais ist der gemeinsame Anschluss aber dummerweise gerade der Minusanschluss der Spulen. Die Schaltung würde mit solchen Relais also unter keinen Umständen funktionieren. Vorher: Auge in Datenblatt!
Dein Relais gibt es in beiden Polaritäten - also das richtige auswählen!
Weitere Antworten sind überflüssig: http://forum.electronicwerkstatt.de/phpBB/Projekte_im_Selbstbau/double_coil_latching_relay_ansteuern-t138961f34_bs0.html
Bitte melde dich an um einen Beitrag zu schreiben. Anmeldung ist kostenlos und dauert nur eine Minute.
Bestehender Account
Schon ein Account bei Google/GoogleMail? Keine Anmeldung erforderlich!
Mit Google-Account einloggen
Mit Google-Account einloggen
Noch kein Account? Hier anmelden.
