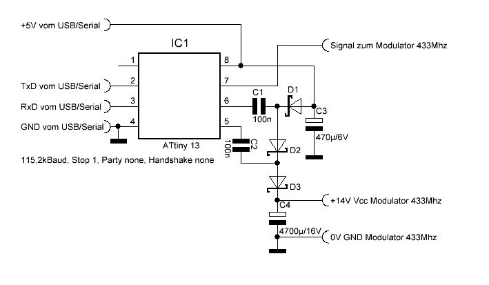
Hi Vielleicht kann es einer gebrauchen. Ich habe für den ATtiny 13 einen kleine Serial zu RF Adapter programmiert mit Spannungsvervielfacher für den 433MHz Sender. Man kann jeden beliebigen USB zu Seriel Adapter davor schalten z.B. FT232R Einstellungen 115,2kBaud, NONE Parity, NONE Handshake, 1 StopBit Byte 1 Bit 7 und 6 Anzahl der Framewiederholungen - 1 (0 = 1 Frame) Bit 0 bis 5 Anzahl der Musterbytes -1 (0 = 1 Musterbyte) Byte 2 HighByte Pulslänge Byte 3 LowByte Pulslänge (Puls in µS * 9,6) Byte 4 bis n Bit Muster MSB first Bei Fehler ist die Antwort 0x20 0x0A Sonst Anzahl der (MusterBytes + 32) und 0x0A Als RF Modulator habe ich zum Testen den Modulator des Brennstuhlsets der Fernbedienung verwendet. Da braucht man nur die Batteriekontakte mit meiner Schaltung verbinden und über ein 1kOhm Widerstand das Signal an dem Lötpad der nicht vorhandenen Schutz ZDiode zum Sendémodul anlöten. Für die Brennstuhlcodierung muss dann nur auf einen Rutsch folgende Werte an die zugehörige und richtig eingestellte COM gesendet werden. CF 0F 00 Dann kommen die 10 Dipschalter 12345ABCDE für ON 88 für OFF 8E 88 88 88 88 88 88 88 88 88 88 (Alle Dipschalter auf ON) 88 (Kanal 2 nicht benutzt bei Brennstuhl) Dann 88 für aus EE für an (Kanal 1) 80 00 00 00 ist dann der Sequenzschluss Ganz einfach geht das, wenn man den Code mit einem HexEditor in eine Datei schreibt und die mit copy <MeineCodeDatei> <MeineCom> sendest z.B. copy on.code com8: Viel Spass beim Basteln Der ATtiny 13 muss mit 9,6MHz Euer Christof
Hallo, hier der CodeSet für den PowerFix RCB-I 3600. Ich weiß nicht mehr wo ich den her habe Aldi Lidel oder Baumarkt. Das Set kann auch mit diese Schaltung betrieben werden in der Zip sind die getesteten Codedateien in der Pdf ist der Codeaufbau beschrieben und meine Scannprotokolle LG Christof
Bitte melde dich an um einen Beitrag zu schreiben. Anmeldung ist kostenlos und dauert nur eine Minute.
Bestehender Account
Schon ein Account bei Google/GoogleMail? Keine Anmeldung erforderlich!
Mit Google-Account einloggen
Mit Google-Account einloggen
Noch kein Account? Hier anmelden.

