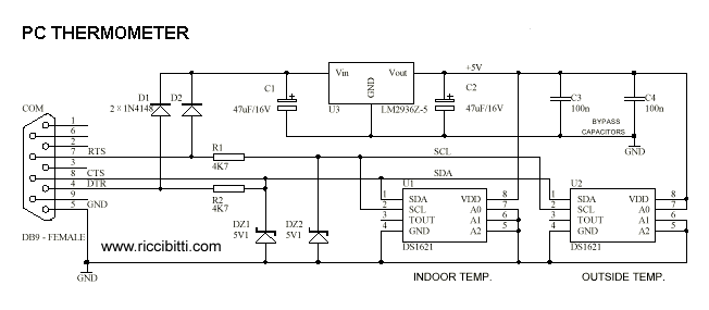
Kann ich den SHT11 an die obrige Schaltung hängen??? Ist der SHT zum I2C elektronisch kompatibel
Hallo finder, nein, ist nicht kompatibel, ist zwar ein I2C ähnliches Protokoll, aber halt nicht identisch, warum auch immer. Gruß
ja, 5V, aber schau mal ins Datenblatt, da ist eine Beispielschaltung dafür. Gruß
Im Prinzip get das schon, 2 Pind des LPT auf SDA und SCL, Pullups nicht vergessen, dann die unterschidlichen Befehle über die Pins Raustakten und Werte entgegengesetzt. ist nur ne fummelei den LPT so anzusteuern, aber prinzipiell machbar. Pegel stimmt, 5V
Bitte melde dich an um einen Beitrag zu schreiben. Anmeldung ist kostenlos und dauert nur eine Minute.
Bestehender Account
Schon ein Account bei Google/GoogleMail? Keine Anmeldung erforderlich!
Mit Google-Account einloggen
Mit Google-Account einloggen
Noch kein Account? Hier anmelden.
