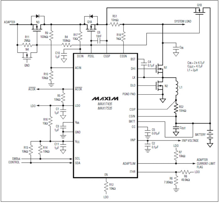
Hallo Leute! Ich befasse mich gerade mit einer Ladeschaltung mit dem Charger IC MAX17435. Die Schaltung ist im Prinzip genau gleich aufgebaut wie laut Datenblatt empfohlen (siehe Bild) mit einem kleinen aber feinen Unterschied: bei Q1B wird anstatt eines selbstleitenden P-Kanal ein selbstsperrender P-Kanal MOSFET verwendet. Der gesagte MOSFET soll zwischen Batterie und Adapter - Versorgung umschalten. Die Schaltung laut Datenblatt (selbstleitender P-Kanal) macht dabei durchaus Sinn, da PDSL 8V über die Eingangsspannung gepumpt wird wenn ein Adapter anliegt (dh. Q1B sperrt und der Adapter wird verwendet) und auf GND wenn keiner anliegt (Q1B leitet und daher wird der Akku verwendet). Wenn statt eines selbstleitenden ein selbstsperrender verwendet wird dann wird der MOSFET meiner meinung nach nie durchschalten, und daher sollte die Umschaltung auf Akku nicht funktionieren. Soweit die Theorie... Wenn ich die Schaltung in Betrieb nehme funktioniert sie jedoch, auch die Umschaltung auf Akku. Nach längerem überlegen bin ich zu dem Entschluss gekommen das es nur "zufällig" funktioniert weil sich über die Spule und die Revers-Diode von N1 ein leitender Pfad ergibt. Da es sich bei selbstleitenden P-Kanal MOSFETS ja um die Einhörner unter den Transistoren handelt (ich habe noch nie einen in freier Wildbahn gesehen) wollte ich wissen wie MAXIM das im Evaluation Kit des MAX17435 löst, und habe mit entsetzen festgestellt das dort laut Datenblatt auch ein selbstsperrender P-Kanal verwendet wird. Ich kann mir beim besten Willen nicht erklären wie der selbstsperrende in dieser Schaltung jemals durchschalten sollte, allerdings bezweifel ich auch das Maxim einen Evaluation Kit vertreibt der nur durch "Zufall" über eine Revers-Diode funktioniert. Und selbst wenn das so gewollt wäre dann könnte man doch den besagten Q1B gleich weglassen. Vermutlich habe ich aber einfach nur ein Brett vorm Kopf, und deshalb bitte ich euch mich zu erleuchten was sich Maxim dabei gedacht hat. Ich freue mich schon auf eure Antworten :) Besten Dank
Bitte melde dich an um einen Beitrag zu schreiben. Anmeldung ist kostenlos und dauert nur eine Minute.
Bestehender Account
Schon ein Account bei Google/GoogleMail? Keine Anmeldung erforderlich!
Mit Google-Account einloggen
Mit Google-Account einloggen
Noch kein Account? Hier anmelden.
