Verkaufe 2 noch originalverpackte, versiegelte MPU-6050 Sensoren auf Breakoutboard. Für je 5€ incl. Versand. Anfragen bitte nur als PN.
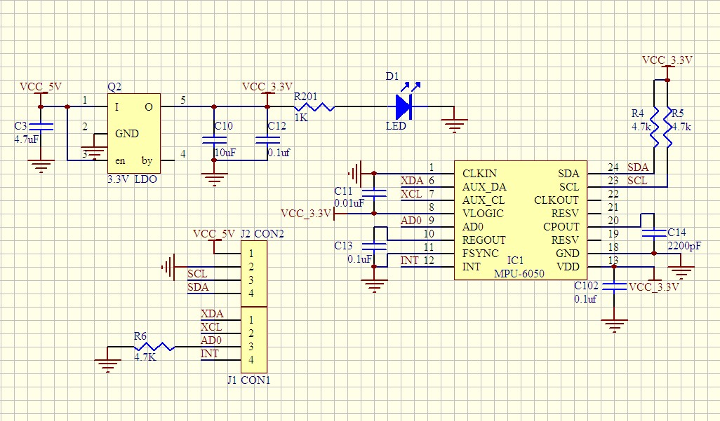
Ist da auch ein Schaltplan dabei? Um welche Boards handelt es sich?
Schaltplan schicke ich mit. Das breakout findet man unter der Bezeichnung GY-521
Bitte melde dich an um einen Beitrag zu schreiben. Anmeldung ist kostenlos und dauert nur eine Minute.
Bestehender Account
Schon ein Account bei Google/GoogleMail? Keine Anmeldung erforderlich!
Mit Google-Account einloggen
Mit Google-Account einloggen
Noch kein Account? Hier anmelden.
