Hallo die meisten Handys verfügen über eine Serielle Schnittstelle mit der es eigentlich einfach möglich sein sollte vom Controller aus AT Befehle an das Handy zu senden. Dafür aber den MAX232 einzusetzen erscheint mir nicht sinnvoll (zu wenig Platz). Es gibt eine Pegelwandlung mit zwei BC547 Transistoren. Kann mir jemand diese Schaltung erklären? Bzw. worauf es ankommt bei einer herkömmlichen Pegelwandlung / was genau gemacht wird etc. Danke für die mühe.
viel spaß damit :-) brauchst aber ne 12V und -12V spannungsquelle
Das AVR ISP Programmer von Atmel hat so was Ähnliches. http://www.atmel.com/dyn/resources/prod_documents/Avrisp_Sch.pdf
Hi, haben die Handys nicht eh TTL-Pegel? Ich meine ein MAX232 ist in meinem Nokia-Datenkabel drin um die Pegel für den PC schmackhaft zu machen. Generell denke ich also, daß man ein Handy direkt am Controller anschließen kann. Grüße, Freakazoid P.S.: Frohes Neues
Pegelwandler mit 2 Transistoren: BC547 und BC557 http://www.somiflex.de/clipswitch/progs/ATTinySMS.pdf
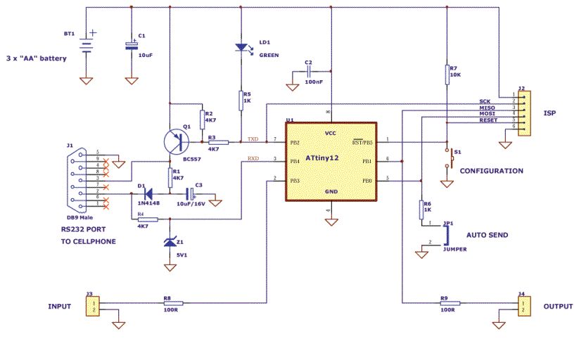
Anbei eine Schaltung die ich noch gefunden habe. Die Funktion verstehe ich nur nicht ganz. Folgendes denke ich zu sehen: Transfer: LD1 leuchtet direkt bei Daten Versand. Widerstände am Transistor sind auch klar - weiß nur nicht, warum ein PNP eingesetzt ist. Receive: R4 und Z1 sind klar. Warum die D1 drin sitzt kann ich aber nicht sagen. Ebenso der C gegen Masse. Den Kollektor Widerstand hätte ich direkt an Masse gesetzt. Kann mir noch jemand ein paar Infos geben? Danke
Klassische Vampirschaltung. RS232 verlangt ja offiziell nach negativen Pegeln, aber woher nehmen wenn man nur +5V hat und keinen MAX232 invenstieren will? Man geht davon aus, dass der am anderen Ende dafür sorgt, und füttert C3 mit dessen negativem Signal, als Versorgungsspannung für T1. Wenn beide Seiten auf die gleiche Idee kommen, geht das natürlich daneben.
Bitte melde dich an um einen Beitrag zu schreiben. Anmeldung ist kostenlos und dauert nur eine Minute.
Bestehender Account
Schon ein Account bei Google/GoogleMail? Keine Anmeldung erforderlich!
Mit Google-Account einloggen
Mit Google-Account einloggen
Noch kein Account? Hier anmelden.

