hi ich benötige für ein grafiklcd als kontrastspannung -21V (max 8 mA). Gibts vielleicht irgendein fertiges ic, das mir aus +5V -24V oder noch besser direkt -21V macht. Extra nen Trafo dafür zu benutzen halte ich für ein bisschen übertrieben... über google hab ich nix gefunden, weil der das minuszeichen scheinbar einfach ignoriert schon mal thx im vorraus Benjamin
Hallo, in der neuen Elektor steht glaube ich sowas drin. Die benutzen dazu glaub' ich aufwärts Schaltregler und wandeln diese Spannung dann in den negativen Bereich. Hab' mir den Artikel jedoch noch nicht durchgelesen und kann deshalb nicht mehr dazu sagen. Gruß, Ralf
Ich hab mir von Maxim zwei MAX629 schicken lassen und mit relativ wenigen Bauteilen erzeugt das Ding mehr Strom, als du je brauchen wirst g. Ist wirklich ein nettes Teil!
danke für eure antworten hab echt schon gedacht das würde so net gehen aber ich hätte wohl besser suchen müssen :) mal schaun ob mein elektronikladen einen der bausteine da hat... Benjamin
hi, auch ein 555 +transistor+spule+diode+phantasie kann die -21 volt erzeugen....wenn es nicht anders geht;-) ed
Du könntest das mit einem DC/DC-Wandler tun. Habe ich auch einmal gemacht. Ich habe aber 5V in -22V konvertiert. Müsstest einfach ein anderes widerstandsverhältniss wählen. Aber was hast du für ein LCD? Die werden eigentlich mit wechselspannung betrieben... MfG Stiwi
Hallo Benjamin, ich benötige für ein grafiklcd als kontrastspannung -21V (max 8 mA). Gibts vielleicht irgendein fertiges ic, das mir aus +5V -24V oder noch besser direkt -21V macht. Extra nen Trafo dafür zu benutzen halte ich für ein bisschen übertrieben... ...ist aber sicherlich die einfachste und kostengünstigste Lösung. Ein 15V trafo, der nach Gleichrichtung und Siebung etwa die richtige Spannung erzeugt, kostet bei Reichelt (Best.Nr. 304.15-1) gerade mal 1,90 EUR! Gruss Harald
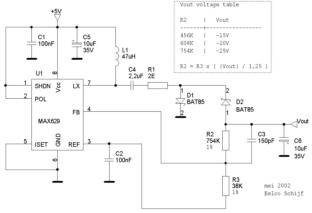
Meine Antwort lautet schon wieder MAX629! Kleiner, billiger und einfacher geht's eigentlich nur schwierig. Lass dir das IC als kostenloses Sample schicken und den Rest kann man überall kaufen. Ich hab einen Schaltplan dafür angehängt.
Hey das ist echt ne gute Schaltung! Eine Frage... es gibt einen MAX629ESA und einen MAX629ESA+ gehen beide? Oder welchen nimmt man am besten?
Du solltest eine Einstellbarkeit der Spannung vorsehen, da die Kontrastspannung doch recht temperaturabhängig ist. Gruß Thomas
Sieh Dir mal den MAX749 an, der lässt sich über 2 Steuerleitungen justieren. So kann Du den Kontrast schön per Software einstellten und muß nicht mehr am Poti drehen. Gruss, rweber
hab mal nen board schnell gemacht mim max 629 für -21V funktioniert echt super! (Auch Dauerbetrieb) board im anhang vll. kanns ja einer gebrauchen
der billigste Schaltregler-IC von Reichelt ist der MC34063, der läßt sich auch als "Inverting" schalten, also z.B. aus +5V -21V machen http://www.onsemi.com/pub/Collateral/MC34063A-D.PDF Eine große Applikationsschrift gibts auch dazu als PDF mit Schaltbeispielen. http://www.onsemi.com/pub/Collateral/AN920-D.PDF
...in vielen Fällen reicht der max232 völlig aus, habe damit auch einige lcd s zum laufen bekommen, und den hat man eigentlich immer rumliegen.. und: kost nichts im gegensatz zu vielen anderen ladungspumpen von maxim... dennis
Bitte melde dich an um einen Beitrag zu schreiben. Anmeldung ist kostenlos und dauert nur eine Minute.
Bestehender Account
Schon ein Account bei Google/GoogleMail? Keine Anmeldung erforderlich!
Mit Google-Account einloggen
Mit Google-Account einloggen
Noch kein Account? Hier anmelden.
