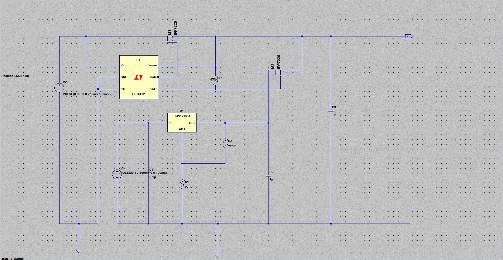
Hallo, mein erste Beitrag und meine erste (reale) Schaltung. Ich hoffe ich greife nicht völlig ins Klo hust Folgendes Ziel: ich möchte eine Wiimote entweder mit 2xAA-Batterien oder via USB betreiben. Wenn beides dranhängt, soll USB bevorzugt werden. Diese Funktion soll der LTC4412 übernehmen (und die Schaltung dahinter nicht mit 6V gegrillt werden.) Zweck: http://www.smoothboard.net/ Meine Überlegung soweit: Für 5V USB auf 2,8V -> Standard-Schaltung mit LM317 Diese Schaltung hänge ich dann anstelle des "Wall-Adapters" in die Beispielschaltung von S.10 des LTC4412 Datenblatts. Warum LTC4412 und nicht Dioden? Als ich die Wii-mote aufgeschraubt habe, ist mir sofort der überdimensionale Kondensator aufgefallen. Daher der Gedanke: "Das Ding muss ja ganz schön empfindlich sein" Daher LTC4412 als quasi "ideale Diode". Mag sein, dass ich damit übertreibe. Fragen: Auswahl der Bauteile, so ok? 2x P-Kanal MOSFETS: IRML 6401 Zitat Datenblatt: "..MOSFET with a low enough RDS(ON).." Schaltung so ok? Macht es überhaupt Sinn C2, also den Ausganngs-Kondensator der LM317 vor den zweiten Transistor zu hängen? Welche Art von Kondensatoren am Ausgang? ElKos oder Keramik-Schicht? Ich habe mir beide besorgt und tendiere zu den Keramik-Dingern, da im Hinterkopf: ElKos = geht nach paar Jahren kaputt. LM317 kühlen? Bei meinem ersten Versuch auf dem Steckbrett hatte ich die Widerstände falsch, und das Ding wurde ziemlich heiß. Beim zweiten Testbetrieb, 5V auf 2,8V mit einer Diode+R hinten dran, kein merklicher Unterschied zur Außentemperatur. Daher der Gedanke: brauche keinen Kühlkörper. Holzgehäuse ... direkt im Anschluss zur Kühlerfrage. Sollte ich dort Löcher zur Belüftung hineinbohren? Die Wii-Mote hat ja auch keine. Der einzige Unterschied: LM317, aber: wird nicht warm. Gruß und Danke im Vorraus :DDDDD Phusel
Bitte melde dich an um einen Beitrag zu schreiben. Anmeldung ist kostenlos und dauert nur eine Minute.
Bestehender Account
Schon ein Account bei Google/GoogleMail? Keine Anmeldung erforderlich!
Mit Google-Account einloggen
Mit Google-Account einloggen
Noch kein Account? Hier anmelden.


