Hallo,
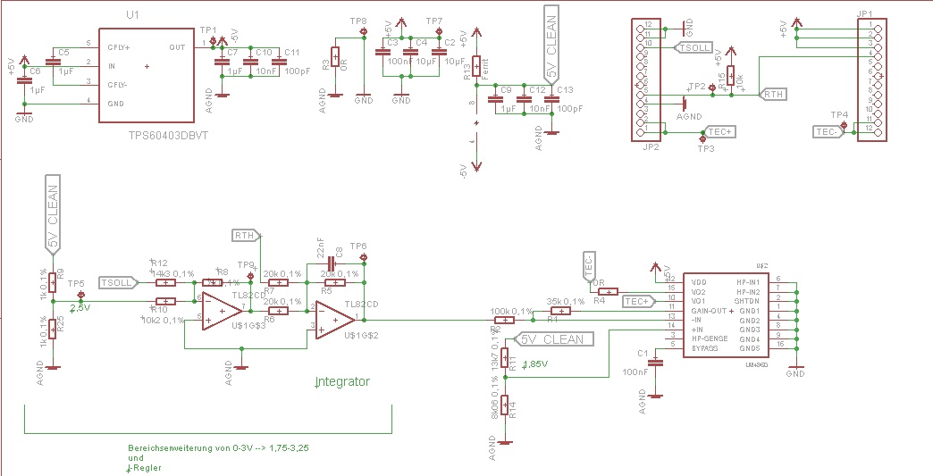
ich versuche derzeit ein Peltierelement zu regeln. Der Sollwert ist ein
Analoger Wert zwischen 0 und 3V. Es wird ein NTC("RTH" 10k bei 25°C) im
Spannungsteiler eingefügt und diese Spannung dann mit dem Sollwert
verglichen. Das Peltierelement wird durch einen LM4860 gesteuert.
Ich habe versucht Analogmasse und Leistungsmasse zu trennen und nur in
einem Punkt zu verbinden.
Habt ihr noch weitere Tipps/Kritik, wie ich diese Schaltung verbessern
kann?
Martin
Der LM4860 ist relativ schwach - die meisten Peltierelemente brauchen deutlich mehr Strom. Oft braucht man auch nur Kühlen oder nur heizem - das vereinfacht die Schaltung dann noch einmal. Ein thermisches System ist meist realtiv träge - der Regler wird also eher deutlich längere Zeitkonstanten braucht. Auch wird man ggf. ein echten Integeralteil haben woll, um den sollwert wirklich zu erreichen. Gerade eine langsame thermische Regelung macht man heute eher digital per µC. Damit ließe sich dann auch die nichtlineare Kennlinie des NTC und Peltierelements berücksichtigen. EIn paar mehr Details zum Peltierlement und dem gewünschten Temperaturbereich und ggf. den Anforderungen sollte man schon verraten.
Das Peltierelement ist in einem Lasermodul verbaut. Der Laser soll eine konstante Temperatur halten. Der Laser läuft mit einer Leistung von ca. 300mW. Temperaturbereich soll zwischen 20 und 30°C sein.
Wie könnte ich den Strom begrenzen? Transistor über Shuntwiderstand steuern?
So wie es aussieht dürfte es reichen wenn das Peltierelement nur kühlt, denn auch wenn die Umgebungstemperatur eher niedrig ist, wird der Laser einiges an Abwärme erzeugen. Steuern könnte man einfach über Transistor als Stromverstärker - bei der nicht so großen Leistung ggf. auch noch linear. Ob man den Strom oder die Spannung vorgibt es vermutlich relativ egal. Den Strom könnte man z.B. über einen zusätzlichen Widerstand und dann die 5 V Versorgung begrenzen, alternativ auch über Shunt und Komparator ( bzw. OP). Die Frage wäre ggf. wie man die bis zu etwa 4 W an Abwärme vom Peltierlement weg bekommt. Da wäre ggf. ein kleiner Lüfter (oder großer Kühlkörper) hilfreich. Der thermische Aufbau dürfte noch schnell genug sein, dass man die Regelung auch noch analog machen kann. Die Anpassung ist aber ggf. etwas umständlicher und wenn man in den stark nichtlinearen Bereich, d.h. an die Grenzen des Peltierlement kommt wird es ggf. kompliziert - die Begrenzung ds Stromes braucht man dann wirklich, ggf. auch schon auf weniger als das absolute maximum, denn bei mehr als dem optimalen Strom kehrt sich die Wirkung um. Die Frage wäre das wirklich die Regelung digital per µC zu machen.
Leider steht der Rest der Schaltung schon, es soll ein Modul mit einem MAX 1978 mit einem selbstgebauten Modul ausgetauscht werden. Da dieser Audioverstärker ja nur 1W max kann, soll ich dann auch die Gesamtleistung auf der Platine begrenzen? Also 5V*0,2A = 1W und schauen dass 2mA nicht überschritten werden?
Also das Peltier vom Laser nur zu Kühlen reicht nicht. Wenn man keine Modulation auf dem Laser hat würde der Kristall/Diode auskühlen und wenn dann Leistung gefordert ist kommt erst mal ne weile nicht ausreichend raus. Audio-Verstärker sind ganz gut geeignet, da würde ich auch suchen. Ich mache das mit Class-D Endstufen, aber auch für mehr Leistung.
Warum sollte die Regelung so nicht gut funktionieren? Der Integrator würde doch den Fehler zwischen Sollwert und Istwert ausregeln?
Was eigentlich fehlt ist eine Stromregelung. Ein Peltier möchte eigentlich über eine Konstantstromquelle gesteuert werden. Der wirklich korrekte Aufbau wäre ein Spannungregler der von einem Stromregler geführt wird, welcher dann von einem Temperaturregler geführt wird. Dann hat man alle Fälle abgedeckt. Wenn die Versorgungsspannung nicht höher ist als das TEC verkraftet. Geht auch nur ein Stromregler der von einem Temperaturregler geführt wird. Ich habe das ganze in einem Attiny als Digitalregler implementiert, sowohl die Stromregelung wie auch die Temperaturregelung. Aber gegen einen analogen Regler spricht natürlich auch nichts.
Warum den Spannungsregler? Denn durch die Konstantstromquelle wird ja schon der Strom geregelt. Danke für den Tipp mit der Konstantstromquelle. Habe total das Prinzip des Peltiereffekts vergessen :)
Wenn ich es mit einer Stromquelle realisiere brauche ich ja eine Vollbrücke um den Strom auch in die andere Richtung fließen zu lassen. Dabei hätte ich mir gedacht das Vorzeichen des Fehlers aus Ist und Soll mit einem Komperator und davor einem Tiefpass um zu schnelles umschalten zu vermeiden die Mosfets durchzuschalten, oder wie habt ihr euch das gedacht?
Warum ist bei dieser Konstantstromquelle (https://www.mikrocontroller.net/articles/Konstantstromquelle) Gate und Source des Q4 miteinander verbunden?
Ob das Peltierlement auch heizen muss hängt von der Umgebungstemperatur und dem Sollwert der Temperatur ab. Ein wenig Heizung bringt der Laser selbst, aber ist halt begrenzt und ggf. von der Modulation abhängig. Interessant wäre auch noch wie stabil die Temperatur sein soll. Ist die Kühlung nur da um ein Überhitzen zu verhindern, oder soll der Laser mit stabiler Temperatur (z.B. wegen der Wellenlänge) laufen. Ob man das Peltierlement per Strom oder Spannung ansteuert macht keinen so großen unterschied: das ist im wesentlichen ein Ohmscher Widerstand, mit ein klein wenig Thermospannung als Störgröße. Die Thermospannung würde auch noch eher stabilisierend wirken, wäre also für die Regelung nicht schädlich. Einen echten inneren Regelkreis wird man auch nicht brauchen - halt einen Transisistor als Emitterfolger für eine Spannungssteuerung und die Emitterschaltung für eine Stromsteuerung. Mit 200 mA für das Peltierlement wird man vermutlich nicht auskommen. Nach dem Dantenblatt wird man so eher 500 mA - 1 A brauchen. Der Treiber sollte entsprechend schon gut liefern 1 A können. Der MAX1973 (oder was ähnliches) ist da keine so schlechte Wahl, wenn man nur kühlen will. Als Schaltregler hat man wenig Abwärme aber ggf. höherfrequente Störungen. Wenn man wirklich die volle Kühlleistung (mehr als etwa 800 mA) des Peltierelements braucht, sollte man die Regelung eher digital machen, denn da kann man dann auch einfach die nochtlineare Kennlinie und den Einfluss der Gehäusetemeratur berücksichtigen. Außerdem ist man beim einstellen der Paramert freier (Software statt Lötkolben). Es ist aber die Frage wass man an Vorwissen hat.
Bitte melde dich an um einen Beitrag zu schreiben. Anmeldung ist kostenlos und dauert nur eine Minute.
Bestehender Account
Schon ein Account bei Google/GoogleMail? Keine Anmeldung erforderlich!
Mit Google-Account einloggen
Mit Google-Account einloggen
Noch kein Account? Hier anmelden.

