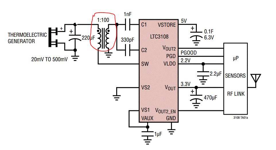
Hallo Leute, ich bin Anfänger und möchte gerne folgende Schaltung nachbauen (siehe Anhang). Meine Frage : Was ist das für ein Transformator? Auf was muss ich achten bei der Wahl von Transformatoren ? Danke für die Hilfe im vorraus
Salü Gemäss Kristallkugel müsste das ein LPR6235-752SML sein:-) Datenblatt Seite 14;-) Gruss
Im Manual ab Seite 18 sind Beispiel-Bauteile angegeben, z.B.: Peltier-Powered Energy Harvester for Remote Sensor Applications: T1: COILCRAFT LPR6235-752SML Gruß, Stefan
hahah ok danke euch wirklich hab gesucht und gesucht und es einfach nicht gesehen :D Wie heißt es so schön : Man sieht den Wald vor lauter Bäumen nicht ... :D Mit freundlichen Grüßen
Erklärt mir mal einer wie das Teil initial startet? Auf der Sekundärseite muss doch irgendetwas die passende Spannung anfänglich bereitstellen. Sonst schwingt doch erstmal nichts? Brauch ich hier immer einen initialen Spannungssprung auf der Primärseite? Was ja bei langsamen DC Quellen eher nicht vorhanden ist...
Bitte melde dich an um einen Beitrag zu schreiben. Anmeldung ist kostenlos und dauert nur eine Minute.
Bestehender Account
Schon ein Account bei Google/GoogleMail? Keine Anmeldung erforderlich!
Mit Google-Account einloggen
Mit Google-Account einloggen
Noch kein Account? Hier anmelden.
