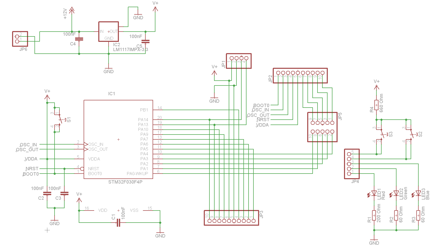
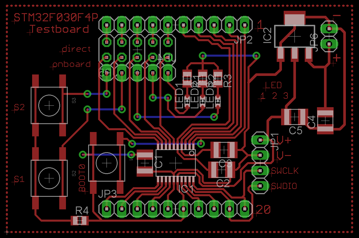
Hallo zusammen, Ich versuche zurzeit den Umstieg von der AVR Welt zur Cortex Welt zu vollziehen. Als Toolkette verwende ich Coocox und als Programmieradapter ein ST-Link V2 Clone. Als Zielcontroller habe ich mir ein paar STM32F030F4P6 Controller geholt. Mit einem dieser Controller habe ich mir ein Testboard gebaut, mit dem ich die ersten Gehversuche machen möchte. Leider habe ich mit dieser Schaltung ein Problem. Aus irgendeinem Grund scheint der Controller nicht zuverlässig anzulaufen. Berühre ich mit dem Finger den BOOT0, OSC_IN oder OSC_OUT Pin läuft der Kontroller an und arbeitet das geflashte Programm ab. Die Schaltung als auch das Board Design könnt ihr in den Bildern sehen. Ich habe auch schon versucht den NRST Pin dauerhaft auf 3,3V zu schalten, ohne Erfolg. Für den ein oder anderen Fingerzeig, wo mein Problem liegen könnte wäre ich echt dankbar. Gruß, Markus
BOOT0 gehört auf Masse über einen PullDown. Die OSC-Eingänge würde ich nicht unbedingt offen lassen sondern auch über PullDowns nach GND schalten... Alte Regel, offene Eingänge nicht offen lassen ;)
Super das hat geholfen, wieder etwas dazugelernt. Werde das gleich mal umsetzten und das Board ändern.
Hier gibt es ein STM32F030 Board und den dazugehörigen Schaltplan: http://www.watterott.com/de/STM32F030F4P6-Minimum-Systerm-Board-Cortex-M0 Du kannst ja mal vergleichen, was da alles anders ist. Gruß, Stefan
Schau doch mal ins Datenblatt von dem Controller, Kapitel "Electrical characteristics" / "Power supply scheme". Bei Dir fehlt u.a. ein 2. 100nF und ein 4.7µF für Vdd und der 1µF für Vdda. Das "must" dort im Datenblatt in einem Absatz mit "Caution" vornedran macht doch ziemlich deutlich, daß es keine gute Idee ist da wesentlich von abzuweichen.
Die Dinger laufen unglaublich stabil, wenn man die wenigstens annähernd nach Datenblatt beschaltet.
Bitte melde dich an um einen Beitrag zu schreiben. Anmeldung ist kostenlos und dauert nur eine Minute.
Bestehender Account
Schon ein Account bei Google/GoogleMail? Keine Anmeldung erforderlich!
Mit Google-Account einloggen
Mit Google-Account einloggen
Noch kein Account? Hier anmelden.



