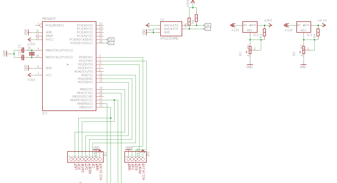
Hallo, Kämpfe mich derzeit mit einem SIM800L Modul herum. Dieses habe ich ziemlich einfach beschaltet. Eigener 317 Regler um ca. 4.1V für das Ding zu erzeugen und TX/RX mit einem Atmega 328P verschaltet. Atmega kriegt 3.3V ebenfalls über einen 317er. Ich habe nun jedoch das Problem, dass das TX Signal vom SIM800L Modul katastrophal ist. Hat einen DC Offset + hat eine Störung drauf. Der Atmega hat deshalb auch Probleme das Signal sauber empfangen zu können. Hat da jemand bereits ähnliche Erfahrungen mit diesem Modul gemacht und kennt ggf. eine Abhilfe davon? Ich sehe da aktuell nur die unschöne Möglichkeit da einen Schmitt Trigger bzw. Komparator hinterzuschalten um wieder einen sauberes Signal zu bekommen. Das vcc auf dem oszi ist die 4.1V Speisung an welchem das Sim Modul hängt. Die Störungen auf der TX Leitung kommen also nicht von der Speisung.
So, hab den Fehler doch noch gefunden. Hatte den Reset Pin vom SIM800 Modul auf dem ATmega nicht initialisiert. War also irgendwo floatend. Nun mit einem "definierten" high alle Signale super :)
Weil ich auch so ein Modul einsetzen möchte die Frage: Ist denn die IO (RX/TX) des SIM800L überhaupt TTL-Kompatibel? Sprich kommt der trotz seiner 4V Betriebsspannung auch ohne Pegelwandler mit einem Serialsignal vom Arduino (5V) zurecht?
Bitte melde dich an um einen Beitrag zu schreiben. Anmeldung ist kostenlos und dauert nur eine Minute.
Bestehender Account
Schon ein Account bei Google/GoogleMail? Keine Anmeldung erforderlich!
Mit Google-Account einloggen
Mit Google-Account einloggen
Noch kein Account? Hier anmelden.

