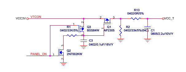
Hallo liebe Gemeinde, ich versuche gerade ein Pervasive Display per selbstgestaltetem Breakoutboard zum Laufen zu bringen. Leider komme ich gerade nicht so voran. Vielleicht könnt ihr mir weiterhelfen und vielleicht größere Patzer aufdecken. Der Aufbau: Als Basis dient mir das Schema für die aktuellste Generation zu finden unter http://www.pervasivedisplays.com/LiteratureRetrieve.aspx?ID=232434. Leider konnte ich hier nicht alle Teile finden, die angegeben wurden: Die Schottkydiode SS2040FL habe ich nicht bekommen können, stattdessen habe ich mich für die Diode SK24A entschieden. Da bei konstanter Stromzufur bereits Probleme auftauchen (MCU-SPI Kommunikation funktioniert nicht. Erläuterung später), habe ich versucht, die Anmerkung "Connect to Power Switch / Connect to a MOS Switch to / prevent leakage current" zu Herzen genommen. Aus diesem Grund habe ich die Mosfetschaltung aus dem Schema zu finden unter http://www.pervasivedisplays.com/kits/ext_kit genommen (siehe angehängtes Bild). Da allerdings auf dem Steckbrett, mit folgenden Komponenten: IRF5305 für Q1 und Q3 IRLZ34N für Q2. R2 und C1 habe ich nicht angeschlossen (C1 da sonst MCU-SPI Kommunikation nicht funktioniert). Beobachtung: 1. Wenn ich die Versorgungsspannung dauerhaft (also ohne Mosfetschaltung) anlege, bekomme ich als Antwort auf SPI-Aufrufe immer 0. 2. Wenn ich die Versorgungsspannung nicht anlege, alle anderen Anschlüsse jedoch beibehalte, bekomme ich aus der VCC/VDD-Leitung des Displays eine Spannungvon 2.2V. Die Kommunikation funktioniert wie gewünscht (Korrekte ChipID, Display wird als funktionierend erkannt und interessanterweise soll laut Protokoll auch das Pumpen geklappt haben. Die Messung der gepumpten Ladungen ergibt folgende Ergebnisse: VGL: 0.24V VDL: -0.25V VGH: 2.2V VDH: 1.9V Das Bild wird allerdings nicht aktualisiert. Und die genannten Spannungen ergeben auch nicht viel Sinn: Soweit ich weiß, sollte mindestens eine 15V sein. 3. Wenn ich die Spannung per genannter Mosfetschaltung steuere, bekomme ich ein vergleichbares Verhalten wie unter Punkt 2. Mit gestecktem C1 ein Verhalten wie unter Punkt 1. Vielleicht kann mir jemand sagen, wo ich ein absolut falsches Bauteil verwende oder wo sonst ein potentieller Fehler sein könnte. Schöne Grüße Alex Edit: Ich habe mich bei dem Bildupload vertan, kann man die PDF-Datei auch irgendwie wieder entfernen?
Ich habe mein Problem wohl gelöst. Allerdings bin ich mit dieser "Lösung" noch nicht ganz zufrieden und noch weiter mit den Leuten von Pervasive Displays im Gespräch. Vorerst soviel: Das eigentliche Problem ist wohl eine fehlerhafte SPI Verbindung gewesen. Ursprüngliche Konfiguration gemäß Beispielcode: Mode 3 und 12 MHz. Laut Datenblatt: Mode 0 und 4 - 20 MHz. Lief bei mir mit: Mode 0 und <= 10 MHz. Da denke ich mir: OK, schau ich mir mal das Schema vom offiziellen Extension Board an. Siehe da: Überall pull up Widerstände (außer bei MISO). Nachdem ich die bei mir ebenfalls eingefügt habe habe ich es auch geschafft, auf gewünschte 20 MHz zu kommen. Bleibt die Frage übrig, warum die pull ups benutzen und ob 20 MHz zu schnell für experimentelle 8cm Klingeldrahtaktionen sind.
Bitte melde dich an um einen Beitrag zu schreiben. Anmeldung ist kostenlos und dauert nur eine Minute.
Bestehender Account
Schon ein Account bei Google/GoogleMail? Keine Anmeldung erforderlich!
Mit Google-Account einloggen
Mit Google-Account einloggen
Noch kein Account? Hier anmelden.
